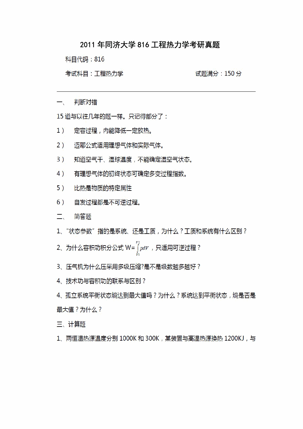
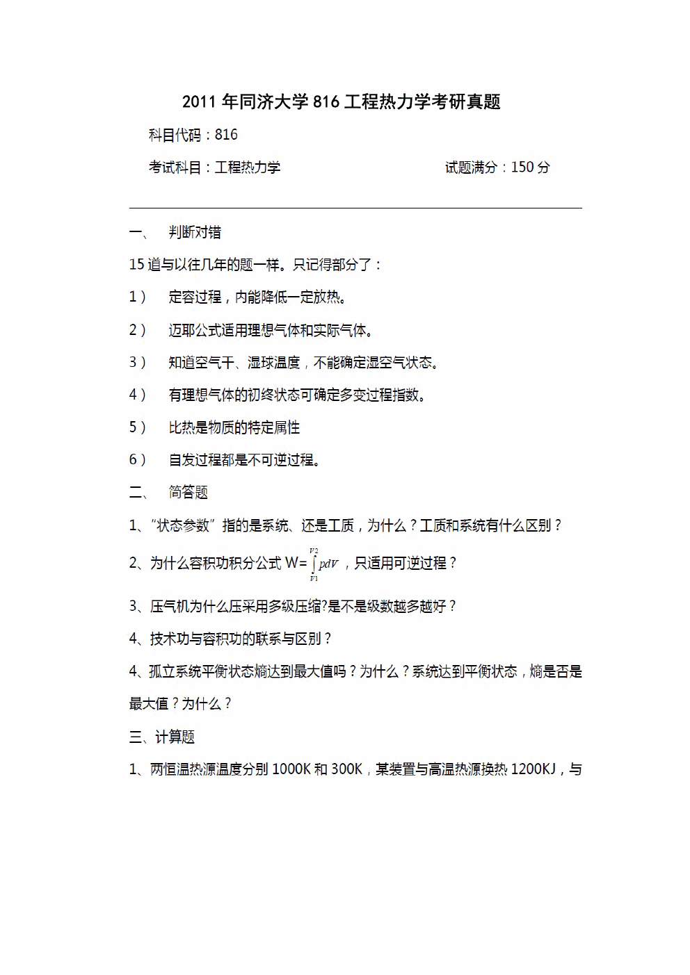
同济大学2014-1998工程热力学816半岛在线注册真题试题(29)

本站小编 半岛在线注册/2020-02-20


相关话题/同济大学 工程 热力学