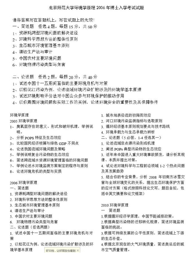
自己考的那年的题回忆版,加上网友整理的以前的题,目前网上能找到的资源貌似也只有这些了。
2016年环境学原理
简答题:六选四(我选的是,大气监测方案,组合控制战略,清洁生产,流域管理基本原则和原理)
1.简述大气污染监测方案制订
2.雾霾形成机制
3.湖泊中苯酚的赋存,迁移和转化
4.可持续发展基本原则,可持续发展指标体系制订的原则。
5.环境污染控制中浓度与总量,分散与集中,末端与国产相结合的控制战略。
6.流域管理的基本原则及其原理
7.清洁生产,生态工业,循环经济的相互关系。
论述题:
8.针对某个环境问题写一篇300字左右的科技论文摘要。
9.科研技术路线图
2016年水环境学真题(六选四)
1.水环境保护规划的目的、意义、类型
2.污染物种类危害,水污染防治措施
3.为了保护水环境,合理利用水环境容量,排污口设置应该考虑的因素,如何分析污水排放对水环境的影响。对中国流域管理有什么借鉴意义。
4.中国流域管理现状、问题、国外成功经验
5.非点源污染特征、模型发展趋势
6.水环境承载力如何提高,理由。
北京师范大学历年考博专业课真题(环境学原理-水环境学)
本站小编 半岛在线注册/2016-09-20
相关话题/考博
同济大学人体解剖学2012-2008年考博真题
同济大学2012年人体解剖学考博试题 一、 名词解释(4分*5) 1、 关节面 2、 面神经核 3、 大脑动脉环 4、 肾窦 5、 声门裂 二、 填空题(1分1空*30) 1、椎体间的连接: 、 、 。 2、卵巢的固定韧带: 和 。 3、肱二头肌对肘关节的作用为 ...考博 本站小编 半岛在线注册 2016-09-092017年中国科学院物理所考博固体物理试题5套
中国科学院物理所考博固体物理试题5套 中国科学院物理研究所固体物理博士入学试题(2006年) 1.填空题 ①.NaCl 石墨 铜 钠 其中一个的点群与其它不同是 ②.在低温,金刚石比热与温度的关系是 ③.高压晶体体积变小,能带宽度会 ④.石墨中原子之间通过 键结合成固体。 2.推导bloch定理;写出理想情况下表 ...考博 本站小编 半岛在线注册 2016-09-08上海交通大学2000-2016年生物化学考博真题
2016年上海交大临床基础A考博真题 单选30*1分,多选10*2分 生理: 简答: 1、呆小症的原因及症状? 2、动脉压感受器的传导途径及生理意义? 3、什么是牵张反射?包括什么形式?分别有何生理意义? 论述: 糖尿病患者出现尿糖、多尿、多饮的原因? 生化: 简答: 1、酮体的组成及生理意义? ...考博 本站小编 半岛在线注册 2016-09-03上海交通大学2000-2016年生理学考博真题
上海第二医科大学2000年生理学考博试题 一、名词解释:1.肺扩散容量2.PO/AH (视前区一下丘脑前部preoptic-anterior hypothalamus area)p224 3.三磷酸肌醇4.再生性除极5.行波理论6.异相睡眠7.球管平衡8.下丘脑调节肽二、 问答:1.大脑皮层对躯体运动的调节2.兴奋由神经纤维到骨骼肌的传递3.心肌自身调节4.胃 泌素(gastri ...考博 本站小编 半岛在线注册 2016-09-03暨南大学《经济学》考博历年真题详解(微观经济学部分)
微观经济学部分 消费者理论部分 1.简述基数效用论与序数效用论的区别(2008年简) 答:基数效用论和序数效用论是解释消费者行为的两种不同理论。 二者在分析消费者行为时有着明显的区别。具体表现在:①假设不同。基数效用论假设消费者商品所获得的效用是可以度量的,即效用的大小可以用基数大小来表示,并且每增加一个 ...考博 本站小编 半岛在线注册 2016-09-03暨南大学《金融学》考博历年真题详解(金融学部分)
金融学精简版 第一部分:财务管理 一、总论 1.股东权益最大化与利益相关者权益最大化的区别。(2012简) 答:企业财务管理目标有如下几种具有代表性的理论: (一) 利润最大化 利润最大化就是假定企业财务管理以实现利润最大化为目标。 以利润最大化作为财务管理目标,其主要原因有三:一是人类从事生产经营活动的目的 ...考博 本站小编 半岛在线注册 2016-09-03暨南大学《金融学》考博历年真题及详解
金融学全(55题) 金融学:(2003) 简答题: 1.金融中介机构的成因 2.可贷资金理论与流动性偏好理论的区别与实践中的应用 3.金融机构多倍存款创造的原理 4.利率平价的条件与假设 论述题: 1.用金融风险理论分析我国的金融风险以及相应的对策建议 2.牙买加协定后国际货币制度的特征、优缺点 ...考博 本站小编 半岛在线注册 2016-09-03同济大学考博高等混凝土知识点总结
考博 本站小编 半岛在线注册 2016-09-03同济大学考博复试高等混凝土知识点整理(比较凌乱,但实用)
考博 本站小编 半岛在线注册 2016-09-03同济大学2003-2016年结构动力学考博试题
考博 本站小编 半岛在线注册 2016-09-03

