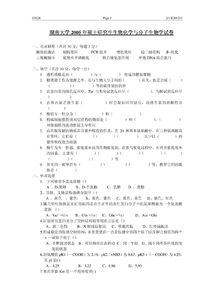
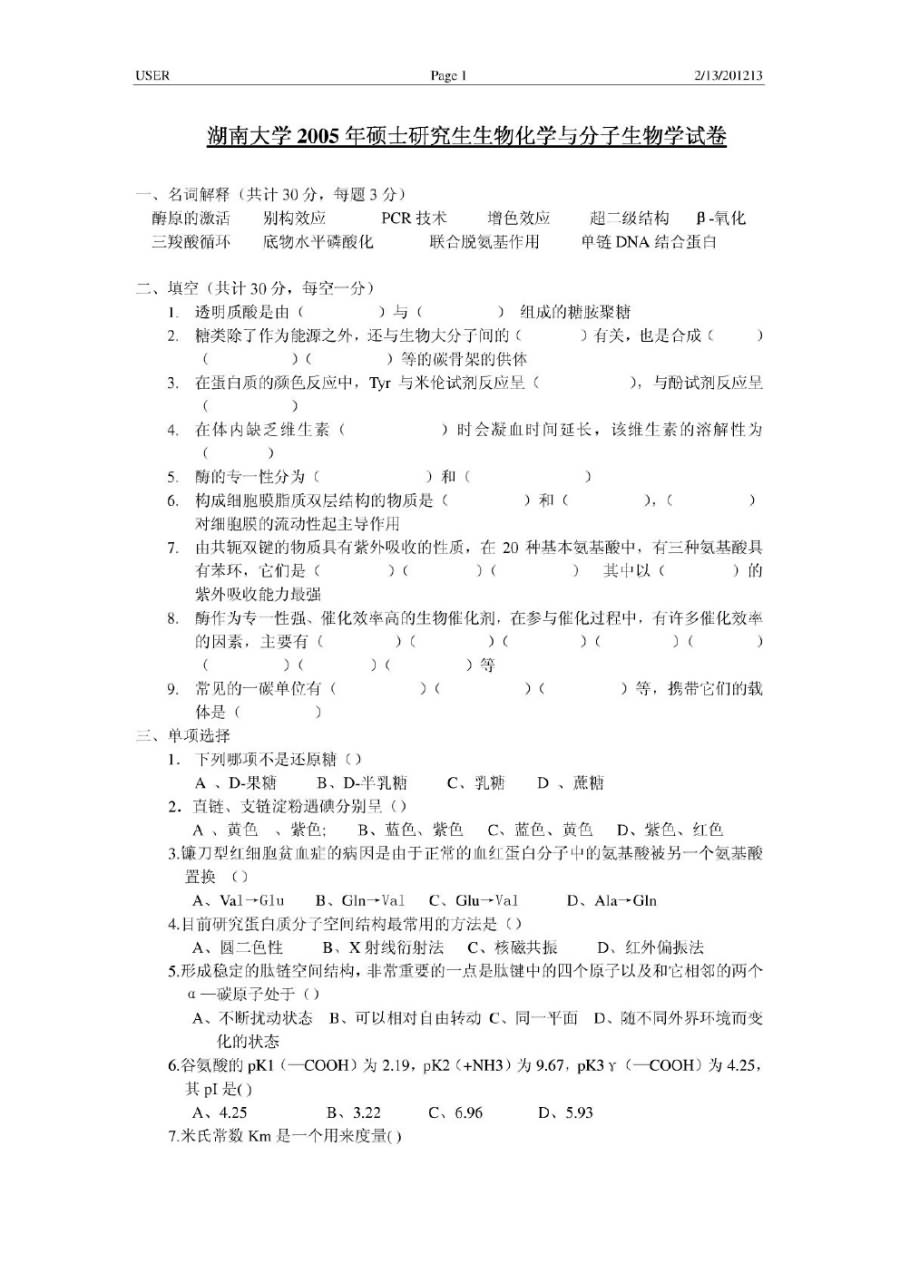
湖南大学2005-2009生物化学半岛在线注册真题

本站小编 半岛在线注册/2016-01-10


相关话题/生物化学