浙江大学2013半岛在线注册高化总结 一
1 如何制备高纯度PS? 2 配位聚合中的配位指什么?
3 聚合反应能否发生多与H有关,为什么? 二
1 有一个共聚计算谁的活性大?
2 考了一个己二酸乙二胺,告知P,如何求V?以及求重均分子量,聚合度和分布指数? ...
专业课半岛在线注册资料 本站小编 网络资源 2015-07-08- 专业课半岛在线注册资料 本站小编 网络资源 2015-06-15
- 专业课半岛在线注册资料 本站小编 半岛在线注册 2015-06-08
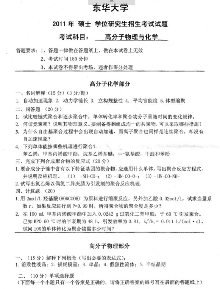
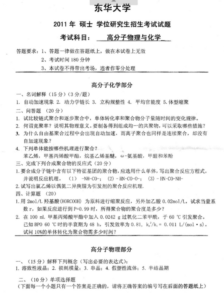
高分子化学试卷A
一. 下列烯类单体适于何种机理聚合:自由基,阳离子或阴离子聚合?并简要说明理由。(20分)
(1)CH2=CHCl (2) CH2=CHOCH3 (3) CH2=C(CH3)2
(4)CH2=CHC6H5 (5) CH2=C(CN)2
(6)CH2=C(CH3)COOCH3 (7)CH2=CHOCOCH3
(8) CH2=C(CH3)CH=CH2 (9) CH2=C(CH3)2 (10)CH2=CHNO2
二. 解释下列名词(20分) ...
专业课半岛在线注册资料 本站小编 半岛在线注册 2015-06-052013上海交通大学高分子物理和高分子化学
高分子物理部分
1、 概念题:(4x4)
有规立构:
热塑性弹性体:
普适校正曲线:
时温等效原理:
2、
3、
4、
5、 什么是动态柔顺性和静态柔顺性?(7) 高分子运动与温度之间的关系(7) 什么是西塔温度?写出两种测量方法并简述其原理(15) 什么是玻璃化转变?说出玻璃化转变的热力学理论及自由体积理论,写出玻璃化温度的四种方法及原理(15)
6、
什么是强迫高弹形变?发生高弹形变的条件(15)
高分子化学部分
一、论述题。(共十个问答题,每个5分;三个计算题(10+10+5分)) 1、
2、 涤纶树脂采用什么方法控制分子量?为什么? 是关于自由基 ...
专业课半岛在线注册资料 本站小编 半岛在线注册 2015-03-10 学科门类:07 理学一级学科:0703 化学 专业名称:070305 高分子化学与物理北京:(10027)北京师范大学 (80001)中国科学院 ...
半岛在线注册报考信息 半岛在线注册论坛 免费半岛在线注册论坛 2010-06-15 第二章 自由基聚合原理及工艺 1. 单体对聚合反应类型的选择 2. 自由基聚合反应机理 3. 引发剂及引发作用 4. ...
GCT工程硕士 Freekaoyan.com 2009-01-04 第一章 绪论 1. 高分子化合物的基本概念 2. 高聚物的命名与分类 3. 高聚物的分子量及其分布 4. 高聚物的化学结构 ...
GCT工程硕士 Freekaoyan.com 2009-01-04第三章 离子型聚合原理及工艺 1. 正(阳)离子聚合反应 ①单体 ②催化剂 ③溶剂 ④丁基橡胶及聚异丁烯的合成工艺 2. 负( ...
GCT工程硕士 Freekaoyan.com 2009-01-04第四章 共聚合反应 1.概述 2. 自由基共聚合反应机理及共聚合反应方程 3. 共聚组成曲线 4. 竞聚率测定及影响因素 ...
GCT工程硕士 Freekaoyan.com 2009-01-04