- 专业课半岛在线注册经验 本站小编 FreeKaoyan 2018-01-22
- 专业课半岛在线注册经验 本站小编 FreeKaoyan 2018-01-22
- 专业课半岛在线注册经验 本站小编 FreeKaoyan 2018-01-22
- 专业课半岛在线注册经验 本站小编 FreeKaoyan 2018-01-22
- 专业课半岛在线注册经验 本站小编 FreeKaoyan 2018-01-22
2000年微机原理与数字电路试题 注:应届生作所有不加*的题,往届生可在加*号题与不加*号同题号题中任选一题。一、 单项选择题(共10分)从每小题的四个备选答案中选出一个正确答案,并将正确的番号填入题干的括号内。1, 计算机使用总线结构的优点是便于实现积木化,同时()。1) 减少了信息传输量2) 提 ...
专业课半岛在线注册经验 本站小编 FreeKaoyan 2018-01-22电子科大1999微机原理与数字电路试题 考试科目:微机原理与数字电路 注:应届生作所有不加*的题,往届生可在加*号题与同序号不加*号题中任选一题。 一、单项选择题(共10分)从每小题的四个备选答案中,选出一个正确答案,并将正确答案的番号填入题干的括号内。 1、 从8086CPU的内部结构上看,其是由 ...
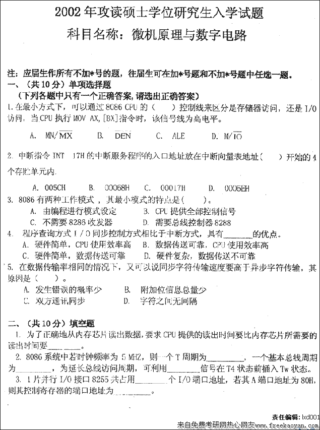
专业课半岛在线注册经验 本站小编 FreeKaoyan 2018-01-22- 专业课半岛在线注册经验 本站小编 FreeKaoyan 2018-01-22
- 专业课半岛在线注册经验 本站小编 FreeKaoyan 2018-01-22
- 专业课半岛在线注册经验 本站小编 FreeKaoyan 2018-01-22
浙江大学1999年计算机系研究生入学考试试题计算机科学基础根据下列各题要求填空(每空3分,共24分)判断整型变量i,j不同时为0的表达式(i,j不同时为0表达式值为1,同时为0表达式值为0)是:执行完下列语句后,i值为int i;int f(int x){ return ((x>0)?f(x-1)+ ...
专业课半岛在线注册经验 本站小编 FreeKaoyan 2018-01-22- 专业课半岛在线注册经验 本站小编 FreeKaoyan 2018-01-22
- 专业课半岛在线注册经验 本站小编 FreeKaoyan 2018-01-22
浙江大学2000年计算机系研究生入学考试试题考试科目:计算机专业课(甲)试题1:现有的操作系统对进程状态的定义不尽相同,有的还引入了挂起(suspend)状态。试简要分析挂起状态的意义。试题2:下述关于双进程临界区问题的算法(对编号为id的进程)是否正确:do{blocked[id]=true;wh ...
专业课半岛在线注册经验 本站小编 FreeKaoyan 2018-01-22浙江大学2000年计算机系研究生入学考试试题考试科目:计算机科学基础一、根据下列各题要求填空1语句:char s[]=2/tgraduate2;printf(“%s%d”,s+2,sizeof(s));将输出:A) graduate 10 B)graduate 11 (C)raduate 10 D) ...
专业课半岛在线注册经验 本站小编 FreeKaoyan 2018-01-22