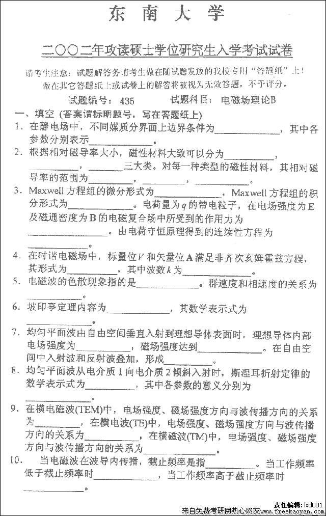
东南大学2002年半岛在线注册真题-电磁场理论B

本站小编 FreeKaoyan/2018-01-22


相关话题/半岛在线注册真题 电磁场 东南大学 理论

  • 领限时大额优惠券,享本站正版半岛在线注册考试资料!
    大额优惠券
    优惠券领取后72小时内有效,10万种最新半岛在线注册考试考证类电子打印资料任你选。涵盖全国500余所院校半岛在线注册专业课、200多种职业资格考试、1100多种经典教材,产品类型包含电子书、题库、全套资料以及视频,无论您是半岛在线注册复习、考证刷题,还是考前冲刺等,不同类型的产品可满足您学习上的不同需求。 ...
    本站小编 Free壹佰分学习网 2022-09-19
  • 东南大学2002年半岛在线注册真题-电磁场理论A
    本站小编 FreeKaoyan 2018-01-22
  • 南京大学2001年半岛在线注册真题-政治学原理
    2001一名词解释⒈洛克⒉政治角色⒊公共舆论⒋国家元首⒌代议制⒍《变化社会中的政治秩序》二简答题⒈简要说明政治系统与内外部生态环境的互动关系。⒉如何看待政治同志的目标与手段?⒊简要分析国家权力资源的结构三论述题⒈法治辩⒉论现代化背景下的廉政建设 ...
    本站小编 FreeKaoyan 2018-01-22
  • 东南大学2002年半岛在线注册真题-半导体物理
    、 ...
    本站小编 FreeKaoyan 2018-01-22
  • 南京大学2002年半岛在线注册真题-世界近现代史
    南京大学2002年世界近现代史名词解释(每题5分)温斯坦莱 《常识》 十二月党人 德川幕府 凯恩斯主义 泰罗制 “钢铁盟约” 托尼·布莱尔问答(每题20分)列举英国德国法国不同的现代化道路。列举英国相对衰落的三个原因,并提出你自己的看法。列举世界近现代史中的三个重要思想流派,并简述其内容 ...
    本站小编 FreeKaoyan 2018-01-22
  • 南京大学2002年半岛在线注册真题-世界古代中世纪史
    南京大学2002年世界古代中世纪史一、名词解释(每题5分)亚述学 耆那教 僭主政治 李维 大宪章 圣像破坏运动 黑死病 泰姬陵 二、简述古埃及阿蒙特普四世的宗教改革的内容及其影响。(15)三、略论古罗马帝国时期文化的主要成就。(15)四、穆罕默德在伊斯兰教创立过程中起了哪些作用?(15)五、哥伦布远 ...
    本站小编 FreeKaoyan 2018-01-22
  • 南京大学2002年半岛在线注册真题-行政管理学
    2002一名词解释⒈“霍桑实验”及基本结论⒉整分合原理⒊安德森的公共决策论⒋中国的行政区划⒌一长制与委员会制⒍行政管理中的经济方法二简答题⒈简析行政组织结构中职位、权力、责任的涵义及相互关系⒉行政计划一般包括哪些层次与形式⒊行政管理学的行为主义研究方法主要有哪些特征⒋简述美国最早的三本著名的行政学教 ...
    本站小编 FreeKaoyan 2018-01-22
  • 南京大学2002年半岛在线注册真题-行政法
    2002一名词解释⒈相对人⒉行政补偿⒊再审⒋判例法⒌证据保全⒍申诉⒎行政责任⒏义务⒐行政主体⒑行政复议二简述题⒈简述公务员的双重身份关系⒉简述行政法的特殊性⒊为什么行政处罚实行“不能和解原则”三案例分析题现年51岁的马绊银是巫溪县通城区通城乡清池村农科社农民。1997年下半年,马绊银7岁的儿子邓胜利 ...
    本站小编 FreeKaoyan 2018-01-22
  • 南京大学2002年半岛在线注册真题-政治学原理
    2002一名词解释⒈《理想国》⒉自由主义⒊政治共同体⒋.二元君主制⒌公民⒍乡政村治二简答题⒈扼要说明政治学研究中的角色理论⒉如何理解政治文化结构与功能⒊实行政治监督的主要依据是什么三论述题⒈以现代化进程为背景,谈谈你对政治秩序合政治民主关系问题的看法。⒉试论经济全球化的政治效应 ...
    本站小编 FreeKaoyan 2018-01-22
  • 南京大学2002年半岛在线注册真题-哲学综合
    2002年考试科目一:311哲学综合A卷(限马克思主义哲学专业考生做)一、简答题(每题10分,共40分)1、如何理解时间的相对性与绝对性?2、为什么说矛盾是事物发展 的动力与源泉?3、如何理解人的本质是一切社会关系的总和?4、如何理解历史唯物主义关于必然王国与自由王国的辨证关系的论述?二、论述题(每 ...
    本站小编 FreeKaoyan 2018-01-22
  • 南京大学2003年半岛在线注册真题-中文系文学
    南京大学中文系2003年半岛在线注册试题之文学卷必答题(每道题请简明扼要,文字一般掌握在500左右)1、简述文学社会作用的系统性。2、简述汉代乐府与乐府诗。3、以刘呐鸥、穆时英、施蛰存的创作为例,简述20世纪30年代现代派小说的突出内容和艺术特色。4、试比较堂吉诃德与哈姆雷特性格之异同。选做题(从中任选两道 ...
    本站小编 FreeKaoyan 2018-01-22
  • 南京大学2003年半岛在线注册真题-古代文学
    2003年古代文学 科目:中国文学史一、 解释(5*10)春秋三传 永明体 转益多师是汝师 梦窗词 行卷 文起八代之衰 四声猿 榜眼 公安派 程乙本二、问答(25*4)1、你是怎样看待《诗经》艺术成就极其影响的? 2、举例说明李白豪放飘逸的诗风。 3、你是如何评价《西厢记》中人物形象的? 4、你是怎 ...
    本站小编 FreeKaoyan 2018-01-22
  • 南京大学2003年半岛在线注册真题-中国近代史
    南京大学2003年中国近代史一. 名词解释:(5分*10个)古德诺 公车上书 租界 “进北攻南” “重点进攻” 胡适 国民参政会 《中国之命运》 二二八起义 国粹派 二. 论述题:(20分*5个)1. 列强干涉中国近代政治的主要方式。2. 1927-1937南京国民政府对日政策的脉络及其影响。3. ...
    本站小编 FreeKaoyan 2018-01-22
  • 南京大学2003年半岛在线注册真题-哲学综合
    2003年考试科目一:311哲学综合伦理学、宗教学在A、B组任选一组逻辑学在A、C组任选一组A卷(限马克思主义哲学、外国哲学专业考生做)一、简答题(每题10分,共30分)1、为什么说实践的观点是马克思主义哲学的首要的基本的观点?2、简述你对历史唯物主义的意识形态概念的理解。3、我们说,”意识并不是自 ...
    本站小编 FreeKaoyan 2018-01-22
  • 南京大学2004年半岛在线注册真题-中文系文学
    2004年文学卷试题一、必做题1、试论中外文学的分类情况和基本原则,并谈谈你对此的认识。2、间述宋初的散文家、散文创作和复古思潮。3、请以茅盾、巴金、老舍、张恨水(还有一人)等人的作品为例,说明 三十年代的长篇小说创作的特点,并从思想深度和艺术成就方面做一评价4、比较《简爱》和《呼啸山庄》二、选做题 ...
    本站小编 FreeKaoyan 2018-01-22
  • 南京大学2004年半岛在线注册真题-古代文学复试
    1、沈德潜论陶诗的一段话:“陶诗胸次浩然………唐人祖述者,王右丞有其清腴,孟山人有其淡远,储太祝有其朴实,韦左司有其冲和,柳仪曹有其峻洁。”解释这段话,并结合所读陶诗和唐代诸位诗人的作品对这段话进行评述。(40%) 2、论述骈文的形成过程,形式特点和发展脉络。(30%) 3、结合并以唐传奇中的侠客形 ...
    本站小编 FreeKaoyan 2018-01-22