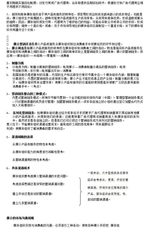
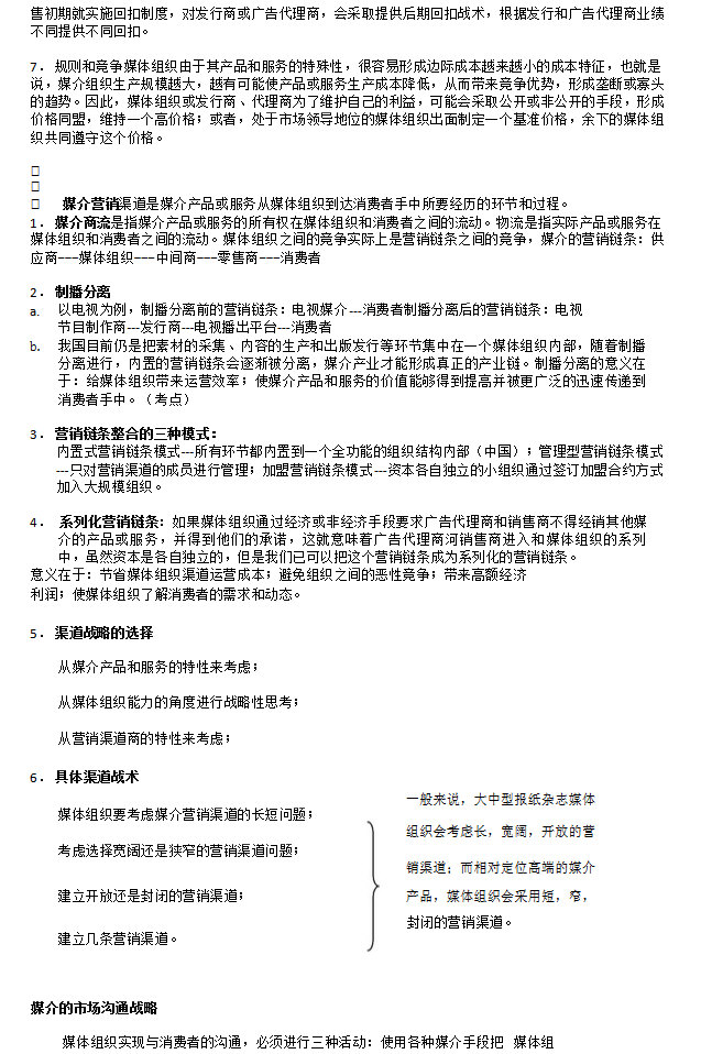
北京大学传播学院半岛在线注册辅导-媒介经营管理复习讲义(4)

本站小编 福瑞半岛在线注册网/2016-10-08


相关话题/传播

  • 领限时大额优惠券,享本站正版半岛在线注册考试资料!
    大额优惠券
    优惠券领取后72小时内有效,10万种最新半岛在线注册考试考证类电子打印资料任你选。涵盖全国500余所院校半岛在线注册专业课、200多种职业资格考试、1100多种经典教材,产品类型包含电子书、题库、全套资料以及视频,无论您是半岛在线注册复习、考证刷题,还是考前冲刺等,不同类型的产品可满足您学习上的不同需求。 ...
    本站小编 Free壹佰分学习网 2022-09-19
  • 2013年复旦大学 (专业学位)新闻与传播专硕真题
    2013年复旦大学 (专业学位)新闻与传播专硕真题 基础 一、名词解释5 7=35 表达权 新闻指导性 传媒核心竞争力 《察世俗每月统计传》 反客里空运动 符合 议题设置理论 二、简答题15 3=45 1、新闻媒介的社会控制有哪几种?举例说明 ...
    本站小编 福瑞半岛在线注册网 2016-10-08
  • 武汉大学1999年到2008年传播学研究生考试真题传播理论试题和综合知识试题
    2008年武汉大学传播理论试题 一 辨析 30分1人类传播的目的是更好的沟通交流,无国界的自由传播是国际传播的首要责任2受传者是一种由多种社会属性组成的客观实在3在传播过程中,受者对传播者发出的信息作出的反映是反馈,噪音也是一种反馈 二 简答 45分1麦克卢汉的地球村的理论,请简要回答地球村时代 ...
    本站小编 福瑞半岛在线注册网 2016-10-07
  • 重庆大学新闻传播 2003-2015研究生考试真题
    2015年重庆大学新闻与传播专业硕士真题 新闻与传播专业综合334 一、 名词解释 1、 隐性采访 2、 软新闻 3、 社交媒体 4、 《华尔街日报》体 5、 欺骗性广告 二、 简答 1、 新闻故事化基本方法和技巧 2、 结合实例谈电视传播的特点 3、 媒介审判对社会的危害 三、 论述 1、 运用公共 ...
    本站小编 福瑞半岛在线注册网 2016-10-07
  • 清华大学2010-2006新闻与传播史论半岛在线注册真题
    清华大学 2009攻读硕士学位研究生入学 新闻与传播史论试题 一、名词解释(共6题,30分) 1.19世纪30年代《纽约太阳报》 2.《实践是检验真理的唯一标准》 3.主流媒体 4.媒介公信力 5.《美国宪法》第一修正案 6.虚拟社区(Virtual Community) 二、简答(60分,每题15分) 1.简析全球混乱理论rdq ...
    本站小编 半岛在线注册 2016-09-27
  • 传播学教程郭庆光(第二版)重点名词解释
    《传播学教程》重要名词解释 C1.传播学的对象和基本问题 传播 信息 社会信息 系统 人内传播 人际传播 群体传播 组织传播 大众传播 传播障碍 传播隔阂 精神交往 C2 信息社会 媒介即讯息 C3 能指 所指 符号 信号 象征符 符号化 意义 明示性意义 暗示性意义 外延意义 内涵意义 指示性意义 区别性 ...
    本站小编 半岛在线注册 2016-09-24
  • 38家新闻传播类半岛在线注册真题
    38家新闻传播类半岛在线注册真题 【清华大学新闻与传播学新闻传播史论】 一、名词解释:无知之幕、标题党、印花税、 时务报、数字鸿沟、真理电影 二、简答题: 大数据作为研究方法的特征、对 新闻传播学研究的影响、危机传播的理论范式、网 络媒介形态演变和不同网络媒介的传播特点; 三、论述题:你看过的关于新闻客观性的文 ...
    本站小编 半岛在线注册 2016-09-23
  • 北京大学2011-2001新闻传播学半岛在线注册真题
    本站小编 半岛在线注册 2016-09-22
  • 2013,2016上海外国语大学传播学半岛在线注册真题
    传播学理论13年真题【回忆版】 传播学理论, 真题 一,名词解释 有限效果模式 受众分割 议程设置 知识沟假说 创新扩散 二,简答题 新的媒介环境特征 沉默的螺旋理论中大众媒介的作用 政府作为国际传播主体的职责 出境信息控制的主要方面和手段 文化对接 从广告和政府选得实例中简述平 ...
    本站小编 半岛在线注册 2016-09-20
  • 李良荣《新闻学概论》超详细笔记(新闻与传播学半岛在线注册必备)
    找了好长时间的资料然后自己整合一遍,重点无一遗漏 绪论 第一节 新闻学 新闻学的定义:是以人类社会客观存在的新闻想象作为自己的研究对象。它研究的重 点是新闻事业和人类社会的关系,探索新闻事业的产生、发展的特殊规律和新闻工作的基本 要求。 新闻学的中心议题:客观社会的诸条件对人类新闻活动的决定、支配作 ...
    本站小编 半岛在线注册 2016-09-18
  • 史上最全面的上海大学新闻传播半岛在线注册经验贴
    史上最全面的上海大学新闻传播半岛在线注册经验贴 (强烈推荐打印出来) 前言:其实每一段日子都值得铭记。只是半岛在线注册这段日子更特殊,也更深刻罢了。其实努力了就会有回报,这也应是半岛在线注册人应有的信念吧。虽然付出有时也会和结果不成正比。所以我觉得半岛在线注册是一场全能竞赛。比拼的不只是努力,更是毅力、体力、精力、智力的汇聚。 ...
    本站小编 半岛在线注册 2016-09-18