中国科学技术大学2016-2011物理化学半岛在线注册真题和答案(27)

本站小编 半岛在线注册/2020-03-08


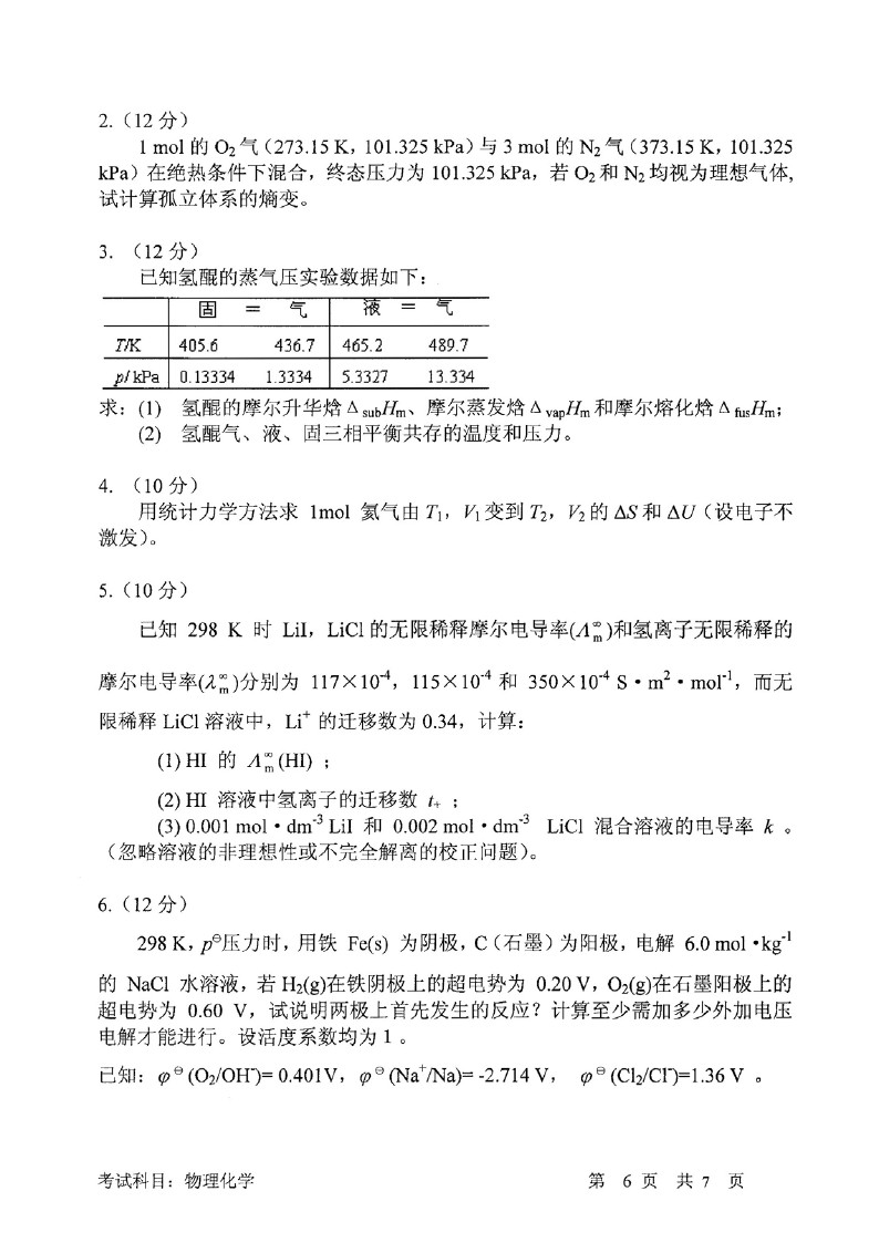
相关话题/中国科学技术大学 物理 化学