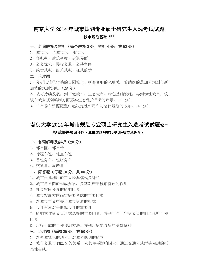
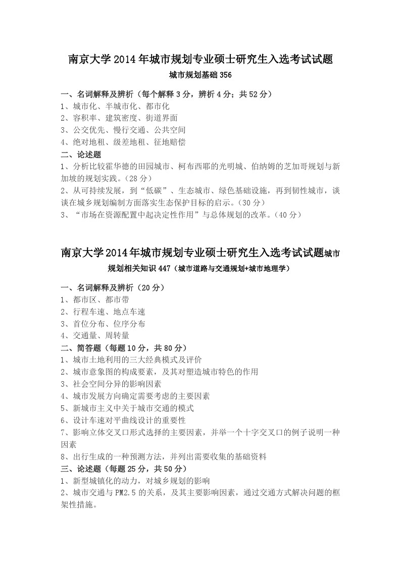
2001-2014南京大学城市规划原理621+城市规划基础356半岛在线注册试题(20)

本站小编 半岛在线注册/2020-02-18


相关话题/南京大学 城市 规划

  • 领限时大额优惠券,享本站正版半岛在线注册考试资料!
    大额优惠券
    优惠券领取后72小时内有效,10万种最新半岛在线注册考试考证类电子打印资料任你选。涵盖全国500余所院校半岛在线注册专业课、200多种职业资格考试、1100多种经典教材,产品类型包含电子书、题库、全套资料以及视频,无论您是半岛在线注册复习、考证刷题,还是考前冲刺等,不同类型的产品可满足您学习上的不同需求。 ...
    本站小编 Free壹佰分学习网 2022-09-19
  • 1997-2014北京大学区域与城市规划原理半岛在线注册试题回忆版
    北京大学1997年硕士研究生入学考试 城市规划原理 一、名词解释(56=30) 1、城市规划纲要 2、净空限制区 3、Suburbanization 4、(城市发展的)economic base theory 5、Build-up area 6、Accessibility 二、用图示表示以下规划内容(25=10) 1、公路及站场在大城市中的布置方案 2、一个理想的沿江城 ...
    本站小编 半岛在线注册 2020-02-18
  • 2004-2012西北大学城市规划原理+中外城建史半岛在线注册试题
    本站小编 半岛在线注册 2020-02-18
  • 武汉大学城乡规划学历年半岛在线注册真题分类整体 (2002——2011)
    武汉大学城乡规划学历年半岛在线注册真题分类整体(20022011) 论述题热点前沿 1.怎样加强人居环境特色的可持续性规划?(问答 03) 2.结合你所熟悉的城市,指出其城市建设存在的问题,如何更好地处理城市建设与可持续发展之间的关系。(论述 03) 3.谈谈经济全球化将给我国城市规划带来哪些影响?(论述 ...
    本站小编 半岛在线注册 2020-02-07
  • 2005-2010年武汉大学城市规划理论半岛在线注册真题
    2005 科目名称:规划理论 一、填空题 科目代码:362 1、中国古代的城市中居住区称____________________ 2、卫星城的概念强化了与_________________的依赖关系,在其功能上强调________________的疏解。 3、霍华德的__________________包括_____________和______________两个部分。 4、十九 ...
    本站小编 半岛在线注册 2020-02-07
  • 西南交通大学规划半岛在线注册规划史真题汇总
    原理题目汇总 名词解释 (05)城市绿地覆盖率 城市性质 城市广场 城市对外交通运输 日照间距 (06)城市对外交通 城市用地评定 城市性质 雅典宪章 (07)红线 城市绿地覆盖率 平均层数: 冲沟 住宅用地: (08)城市劳动人口基本构成中的基本人口 行列式 核心家庭 ...
    本站小编 半岛在线注册 2020-02-07
  • 西南交通大学规划半岛在线注册城市规划原理名词解释
    原理名词解释 2005 城市绿地覆盖率 城市性质 城市广场 为满足多种城市社会生活需要而建设的,以建筑、道路、山水、地形等围合,由多种软、硬质景观构成的,采用步行交通手段,具有一定的主题思想和规模的结点型城市户外公共活动空间。 城市对外交通运输 日照间距 2006 路幅宽度:路幅宽度是指道 ...
    本站小编 半岛在线注册 2020-02-07
  • 武汉大学区域规划本科课程复习资料
    名词解释 1.区域科学:是用各种近代计量分析和传统区位分析相结合的方法,由区域或空间的诸要素及其所形成的差异和变化入手,对不同等级和类型区域的社会、经济发展等问题进行研究的一门应用学科。 2.区域分析:是对区域发展的自然条件和社会背景条件特征及其对区域社会经济发展的影响进行分析,探讨区域内部各自然及 ...
    本站小编 半岛在线注册 2020-02-07
  • 城市地理学名词解释
    ● 都市区:都市区是国外最常用的城市功能地域概念。它是一个大的人口核心以及与这个核心具有高度的社会经济一体化倾向的邻接社区的组合,一般以县作为基本单元 ● 大都市带:大都市带(Megalopolis)即经济,文化发展水平高的城市形成的大区域或地域板块。世界上的大都市带,往往是国家或洲际大陆、乃至世界的政治 ...
    本站小编 半岛在线注册 2020-02-07
  • 城市规划半岛在线注册定义重点
    一、 城市及城市化1. 城市、城市化的概念城镇:以从事非农业活动人口为主题的居民点;在产业构成上不同于村庄;相对于村庄,城镇一般聚居更多人口;城镇一般是工业、商业、交通、文教的集中地,是一定地域的政治、经济和文化中心。城镇化:农业人口和农用土地向非农业人口和城市用地转化的现象及过程。具体为:人口职业转变 ...
    本站小编 半岛在线注册 2020-02-07
  • 2018云南大学902城市规划原理半岛在线注册真题
    选择题: 城市性质定义、土地利用总体规划的主要目标、修建性详细规划的基本特征、下列选项中不属于居住区布置形式的是?、为减少城市**空间容量,处理**的顺序为? 名词解释: 1.城镇体系 2.慢行交通 3.城市意象 4.城市职能 5.容积率 6.(忘了) ...
    本站小编 半岛在线注册 2020-02-03
  • 2018云南大学841土地利用规划与管理半岛在线注册真题回忆版
    名称解释 土地利用布局 耕地复种指数, 一宗地,土地所有权, 简答题 土地利用规划的任务 土地利用规划的原则 土地利用规划的意义 国有土地流转的形式及其特征 土地征收的定义及特征 ...
    本站小编 半岛在线注册 2020-01-31
  • 2011年天津大学建筑学基础(不含规划)半岛在线注册试题回忆版
    2011年天津大学建筑学基础(不含规划)半岛在线注册试题回忆版
    天津大学建筑学基础2011 填空题 1.密檐塔在我国最早的实例是北魏的河南登封【嵩岳寺塔】。密檐塔的平面处理除了此塔为12边形外,隋唐多为【正方】形;辽金多为【八角】形。 2.隋代留下的建筑物有著名的【河北赵县安济桥】,它是世界上最早出现的敞肩拱桥,负责建造此桥的匠人是【李春】。 3.佛教寺院中钟楼的设 ...
    本站小编 半岛在线注册 2020-01-26
  • 物理化学半岛在线注册强化天津大学王正烈南京大学傅献彩胡英在线视频
    视频选集1/19 P1考点强化(第02讲 热力学第一定律)-1 P2考点强化(第02讲 热力学第一定律)-2 P3考点强化(第02讲 热力学第一定律)-3 P4考点强化(第03讲 热力学第二定律)-1 P5考点强化(第03讲 热力学第二定律)-2(补充) P6考点强化(第03讲 热力学 ...
    本站小编 半岛在线注册 2020-01-26
  • 南京大学傅献彩物理化学上册第五版傅献彩上册视频
    ...
    本站小编 半岛在线注册 2020-01-26
  • 物理化学南京大学傅献彩MOOC在线视频课程
    南京大学的物理化学公开课,教材是傅献彩主编的~ 第一章 气体 第二章 热力学第一定律 第三章 热力学第二定律 第四章 多组分系统热力学及其在溶液中的应用 第五章 相平衡 第六章 化学平衡 第七章 统计热力学基础 第八章 电解质溶液 第九章 可逆电池的电动势及其应用 第十章 电解与极化作用 第十一章 化学动力学基础(一) 第 ...
    本站小编 半岛在线注册 2020-01-26