作者: 浮名12 时间: 2019-12-29 18:12
标题: 2020海大935普通地质学b回忆
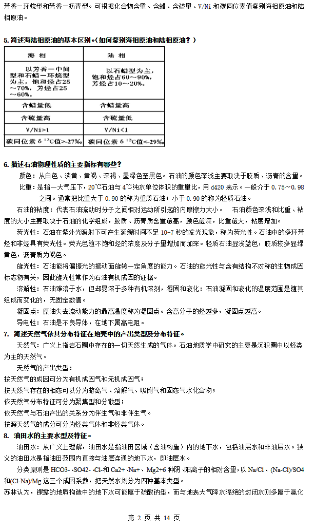
一,名词解释非晶质体,水平层理,浊流,古风化壳,陷落地震,交代作用10个
二,简答题1颜色和条痕区别,条痕。
2变质作用构造特征
3风化作用类型及特征
4同位素年龄,同位素测量方法
5世界地震带分布规律
6影响空隙的因 ...
专业课半岛在线注册资料 本站小编 半岛在线注册 2019-12-302019年中国地质大学(武汉)环境学院考博题
专业:自然地理学
科目:自然地理
1.人地关系的概念,特征及其与人文地理学的关系。
2.数字地球的框架内容。
3.论述长江中下游水系的变迁状况。
4.地理信息技术在地理学中的运用
专业:地理科学概论
1.论述近5年来地理学有哪些热点与新的结论。
2.地理景 ...
考博 本站小编 半岛在线注册 2019-12-29中国地质大学(武汉)2019年考博题
专业:区域地质学
普通地质学
一.名词解释:
1.风化作用 2.冈瓦纳大陆 3成矿运动 4剥离侵蚀 5回旋理论
二.概念题:
1河流的分界线与侵夺现象构成。
2列举最常见的地质学外营利作用有哪些。
3 泥谈沼泽的变化过程,与普通地质学变化。
3.论述题:
1冰川的剖视地 ...
考博 本站小编 半岛在线注册 2019-12-292019年西南石油大学
专业:地质资源与地质工程
科目:工程地质学基础
1.名词解释:冻土地貌,火山岩,海构桥梁,剪力墙,地壳硬度
2.工程地质学中对于海洋地貌中桥梁的建设应该注意哪些问题?
3.论述工程地质中东土层对铁路与道路桥梁施工的难度有哪些?
4.大陆漂移假说的理论基础与运用?
5.最近几年中工 ...
考博 本站小编 半岛在线注册 2019-12-29作者: 爱吃薯片的土 时间: 2019-12-26 16:02
标题: 2020年中国矿业大学普通地质学
17年的作图题,含水层和隔水层,岩浆岩的构造,世界四大地震带并用板块构造学说来解释,如何鉴定石英和长石,测地质年代的方法,其他好像忘了 ...
专业课半岛在线注册资料 本站小编 半岛在线注册 2019-12-28作者: 阿牛同学666 时间: 2019-12-26 19:31
标题: 2020年地球科学概论真题回忆
2020年地球科学概论真题
一.名词解释(40分)
1. 重力异常与重力均衡
2. 矿物和矿床
3. 岩石的结构和构造
4. 磁异常
5.
6.
7.
8.
二.读图(50分)
1. 地形剖面改错
2. 区域地质图
三.论述(60分)
1. 板块构造思想及其主 ...
专业课半岛在线注册资料 本站小编 半岛在线注册 2019-12-28中国地质大学(武汉)2020年硕士研究生入学考试试题科目代码:815 科目名称:地理信息系统原理及应用考生姓名: 考生编号:一、 名词解释(5*6)1、 空间数据2、 栅格数据3、 嵌入式GIS4、 时态GIS5、 拓扑关系二、 简答题(5*8)6.简述Metadata类别构造图。7.简述栅格数据取值法。8.简述线实体矢量 ...
专业课半岛在线注册资料 本站小编 半岛在线注册 2019-12-24中国地质大学(北京)试题名称:工程地质学
一、名词术语解释
特征(卓越)周期 活断层 地震烈度 地震效应 有效应力原理 砂土液化 地面沉降 推落式滑坡 牵引式滑坡 泥石流 斜坡破坏 卸荷回弹 岩溶 岩溶作用 比溶解度 比容蚀度 混和溶蚀效应
工程地质条件 工程地质问题 基岩抗力体 土的触变性 湿陷性 最 ...
专业课半岛在线注册资料 本站小编 半岛在线注册 2019-12-17
其实一开始我也不明白。但今天我看了石油大学的录取名单,之前去的复试调剂一个都没有录,感觉自己至始至终都是被耍了。 &&&& ...
法律硕士资料 本站小编 半岛在线注册 2019-12-15大家好,本文作者是2019年报考中国地质大学(武汉)工程学院建筑与土木工程专硕考试的学长,现已录取,给大家讲一下专业课的复习思路以及注意事项。在武汉和北京两地均有中国地质大学,它们是两个独立的学校,并不是一个学校的不同校区,不过武汉的地大实力相对较强,堪称211中的性价比之王。1. 初试考试大纲解读第一,知识 ...
专业课半岛在线注册经验 本站小编 小鹿土木半岛在线注册 2019-12-122019年中国石油大学(北京)经济学原理真题回忆(879)
一、名词解释
规模经济
逆选择
自动稳定器
货币乘数
帕累托改进
二、简答
需求量的变动和需求变动的区别
用序数效用论分析影响消费者均衡点的因素
时间长短和空间大小对需求弹性影响
用新古典模型分析不同增长率对不同国家经济影响
用蒙代尔弗莱 ...
专业课半岛在线注册资料 本站小编 半岛在线注册 2019-11-28目录封面内容简介目录2005年中国地质大学(北京)人文经管学院419经济学半岛在线注册真题及详解2006年中国地质大学(北京)人文经管学院419经济学半岛在线注册真题2007年中国地质大学(北京)人文经管学院419经济学半岛在线注册真题2015年中国地质大学(北京)人文经管学院832经济学半岛在线注册真题(回忆版)及详解2017年 ...
辅导考试半岛在线注册资料 本站小编 Free半岛在线注册 2019-10-03目录封面内容简介目录2005年中国地质大学(北京)412C语言程序设计半岛在线注册真题2006年中国地质大学(北京)412C语言程序设计半岛在线注册真题内容简介本书收录了中国地质大学(北京)412C语言程序设计2005~2006的半岛在线注册真题。所有试题均没有提供答案。部分真题年份比较久远,仅 ...
辅导考试半岛在线注册资料 本站小编 Free半岛在线注册 2019-10-03目录封面内容简介目录2007年中国地质大学(北京)640马克思主义基本原理半岛在线注册真题2014年中国地质大学(北京)615马克思主义基本原理半岛在线注册真题(回忆版)及详解2015年中国地质大学(北京)615马克思主义基本原理半岛在线注册真题(回忆版)及详解2016年中国地质大学(北京)615马克思主义基本原理半岛在线注册真题 ...
辅导考试半岛在线注册资料 本站小编 Free半岛在线注册 2019-10-03目录封面内容简介目录2007年中国地质大学(北京)835中国化马克思主义半岛在线注册真题2014年中国地质大学(北京)835中国化马克思主义半岛在线注册真题(回忆版)2019年中国地质大学(北京)835中国化马克思主义半岛在线注册真题(回忆版)及详解内容简介本书收录了中国地质大学(北京)835中国化马克思主义 ...
辅导考试半岛在线注册资料 本站小编 Free半岛在线注册 2019-10-03