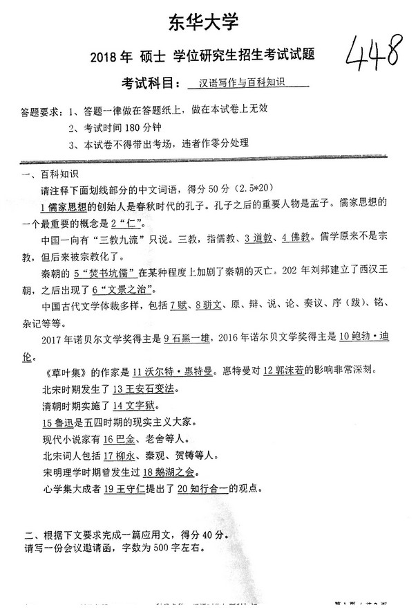
东华大学2018汉语写作与百科知识半岛在线注册真题

本站小编 半岛在线注册/2019-12-17


相关话题/东华大学

  • 领限时大额优惠券,享本站正版半岛在线注册考试资料!
    大额优惠券
    优惠券领取后72小时内有效,10万种最新半岛在线注册考试考证类电子打印资料任你选。涵盖全国500余所院校半岛在线注册专业课、200多种职业资格考试、1100多种经典教材,产品类型包含电子书、题库、全套资料以及视频,无论您是半岛在线注册复习、考证刷题,还是考前冲刺等,不同类型的产品可满足您学习上的不同需求。 ...
    本站小编 Free壹佰分学习网 2022-09-19
  • 东华大学2012年翻译硕士英语考试试题
    东华大学 2012年硕士学位研究生招生考试试题 考试科目:英语翻译基础____________ 答题要求:1、答题一律做在答题纸上,做在本试卷上无效 2、考试时间180分钟 3、本试卷不得带出考场,违者作零分处理 I. (30 points) Directions: Translate the following words, abbreviations or terminology into thei ...
    本站小编 半岛在线注册 2019-12-17
  • 东华大学2013年翻译硕士英语考试试题
    本站小编 半岛在线注册 2019-12-16
  • 东华大学旭日工商管理学院806管理学原理历年半岛在线注册真题汇编(含部分答案)
    目录封面内容简介目录2003年东华大学旭日工商管理学院406管理学原理与市场营销半岛在线注册真题2004年东华大学旭日工商管理学院406管理学原理与市场营销半岛在线注册真题2005年东华大学旭日工商管理学院406管理学原理半岛在线注册真题(含部分答案)2006年东华大学旭日工商管理学院406管理学原理半岛在线注册真题及详解2007 ...
    本站小编 Free半岛在线注册 2019-10-03
  • 2019年东华大学半岛在线注册考点公告
    2019年全国硕士研究生招生考试,将于2018年12月22日~24日举行。根据《教育部关于印发<2019年全国硕士研究生招生考试考务工作规定>的通知》(教学[2018]7号)文件要求,现就东华大学考点有关具体事项公告如下:一、考生于2018年12月14日-12月24日登陆中国研究生招生 ...
    本站小编 半岛在线注册 2019-05-29
  • 东华大学2019年硕士研究生学费政策
    据东华大学研究生院消息,东华大学2019年硕士研究生学费标准已经发布,详情如下:东华大学2019年全日制学术学位研究生收费标准 学位类型 学科 ...
    本站小编 半岛在线注册 2019-05-29
  • 2019年东华大学半岛在线注册考点公告
    2019年全国硕士研究生招生考试,将于2018年12月22日~24日举行。根据《教育部关于印发<2019年全国硕士研究生招生考试考务工作规定>的通知》(教学[2018]7号)文件要求,现就东华大学考点有关具体事项公告如下:一、考生于2018年12月14日-12月24日登陆中国研究生招生 ...
    本站小编 半岛在线注册 2019-05-29
  • 东华大学2018年毕业生就业质量报告
    高校毕业生就业质量是高等学校教育教学和人才培养质量的重要反映。为全面系统地反映东华大学2018届毕业生就业创业工作实际,完善就业创业状况反馈机制,及时回应社会关切、接受社会监督,根据教育部、上海市教委统一工作部署,编写《东华大学2018届毕业生就业质量报告》并予以发布。具体内容见附件。东华大学201 ...
    本站小编 半岛在线注册 2019-05-29
  • 2019级东华大学硕士研究生拟录取名单公告
    根据教育部有关文件规定,经过初试、复试和学校研究生招生工作领导小组审批,拟录取下列2019级硕士研究生。现将名单、拟录取专业、初试及复试成绩予以公示,公示期为2019年4月15日至4月26日(名单见附件)。本公告发布后,如对公示名单有异议,请在公示期内以信函、传真、电子邮件等方式向东华大学纪委监察处 ...
    本站小编 半岛在线注册 2019-05-28
  • 2019年东华大学硕士研究生录取阶段安排公告
    东华大学2019年硕士研究生(全日制)招生复试工作已经基本结束,拟录取名单将于4月中旬经学校研究生招生领导小组审核批准后公示。现将录取阶段安排公布如下,以下日程安排为暂定,我校将根据正式安排保持更新并发布公告,请考生随时关注官网主页及东华研招官方微信。 ...
    本站小编 半岛在线注册 2019-05-28
  • 东华大学2019年接收免试硕士研究生拟录取名单公示
    根据教育部有关文件规定,经各学院复试,学校研究生招生工作领导小组审批,我校同意接收下列应届优秀本科毕业生免试攻读硕士学位研究生。现将拟录取名单予以公示,公示期为2018年10月24日~11月7日(名单见附件)。本公告发布后,如对公示名单有异议,请在公示期内以信函、传真、电子邮件等方式向东华大学纪委监 ...
    本站小编 半岛在线注册 2019-05-28
  • 东华大学2018年拟录取硕士研究生调档和政审通知
    关于拟录取硕士研究生调档和政审的通知按照教育部有关规定,招生单位应向拟录取考生所在单位函调人事档案和本人现实表现等材料,全面审查其政治思想情况。具体要求如下:一、政审表推免、统考、管理类联考等全部拟录取考生:1、自行下载《东华大学2018年招收攻读硕士学位研究生思想政治品德情况表》(以下简称政审表) ...
    本站小编 半岛在线注册 2019-05-28
  • 东华大学2018年半岛在线注册拟录取名单公告
    东华大学公示2018级硕士研究生拟录取名单公告根据教育部有关文件规定,经过初试、复试和学校研究生招生工作领导小组审批,拟录取下列2018级硕士研究生。现将名单、拟录取专业、初试及复试成绩予以公示,公示期为2018年4月16日~4月28日(名单见附件)。本公告发布后,如对公示名单有异议,请在公示期内以 ...
    本站小编 半岛在线注册 2019-05-28
  • 东华大学2018年硕士研究生录取阶段安排公告
    2018年硕士研究生录取阶段安排公告东华大学2018年硕士研究生招生(一志愿报考考生)复试工作已经基本结束,拟录取名单将于4月中下旬经学校研究生招生领导小组审核批准后公示,届时考生可登录东华大学研招网学生平台硕士考生查询系统查询复试成绩及拟录取 ...
    本站小编 半岛在线注册 2019-05-28
  • 2018东华大学英语翻译硕士半岛在线注册真题
    2018东华大学英语翻译硕士半岛在线注册真题357英语翻译基础一词语翻译考察商务贸易类词较多,如:purposeofremittancesectionedbarchart;verifiableobjectives财务分析报表政企一体无线通讯设备...二英汉互译1.英译汉题目是lookforjob?goahe ...
    本站小编 Free半岛在线注册网 2019-05-28
  • [2019初试真题回忆] 2019年东华大学西方经济学真题回忆(803)
    今年名词解释挺简单的,基本不出范围。价格弹性市场失灵机会成本通货紧缩缺口帕累托最优等总共10个。简答:价格歧视条件及类型影响支出乘数的因素拉弗曲线凯恩斯有效需求等论述就是完全竞争市场还有乘数效应,就这些。2020-2021年咨询微信:**咨询QQ:**高分热线:**公众号: ...
    本站小编 Free半岛在线注册网 2019-05-28