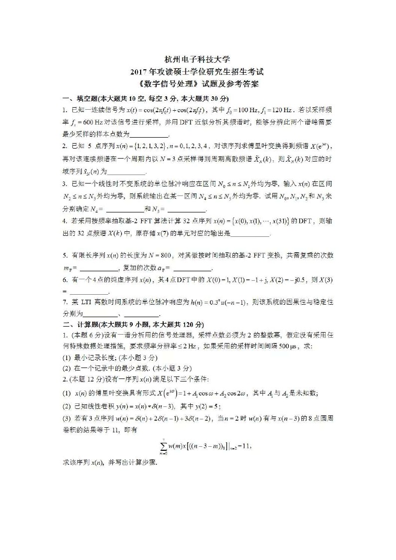
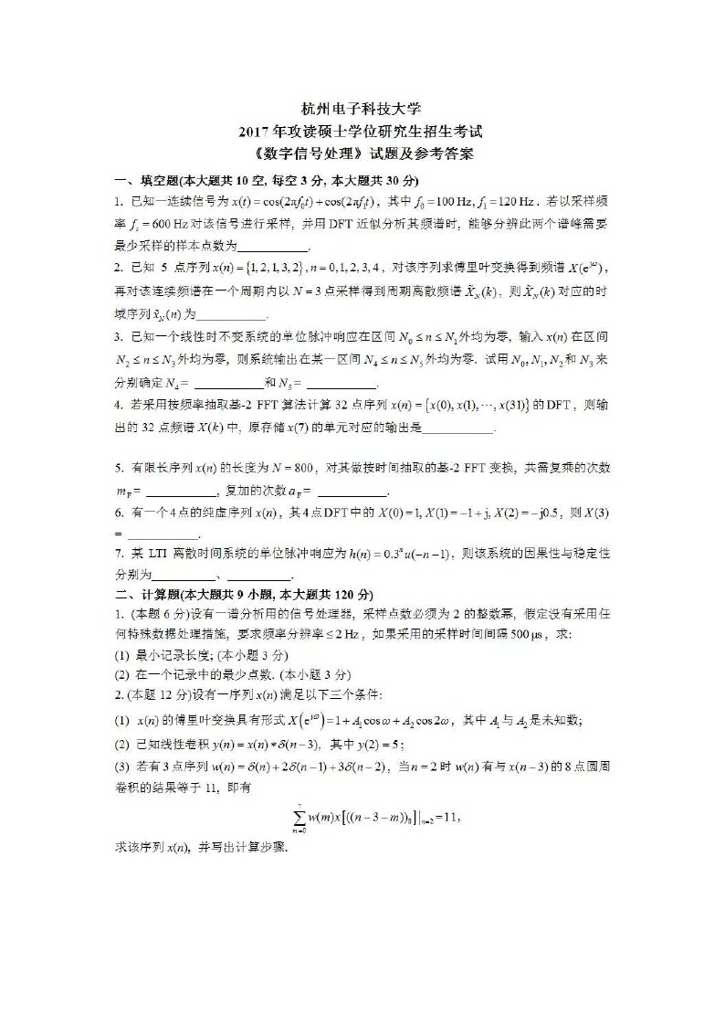
2017杭州电子科技大学半岛在线注册DSP数字信号处理部分试题全解全析

本站小编 半岛在线注册/2019-11-28


相关话题/杭州电子科技大学

  • 领限时大额优惠券,享本站正版半岛在线注册考试资料!
    大额优惠券
    优惠券领取后72小时内有效,10万种最新半岛在线注册考试考证类电子打印资料任你选。涵盖全国500余所院校半岛在线注册专业课、200多种职业资格考试、1100多种经典教材,产品类型包含电子书、题库、全套资料以及视频,无论您是半岛在线注册复习、考证刷题,还是考前冲刺等,不同类型的产品可满足您学习上的不同需求。 ...
    本站小编 Free壹佰分学习网 2022-09-19
  • 杭州电子科技大学经济学院822经济学综合历年半岛在线注册真题汇编
    目录封面内容简介目录2011年杭州电子科技大学822经济学半岛在线注册真题2012年杭州电子科技大学822经济学综合半岛在线注册真题2013年杭州电子科技大学822经济学综合半岛在线注册真题2014年杭州电子科技大学822经济学综合半岛在线注册真题2015年杭州电子科技大学822经济学综合半岛在线注册真题(部分)2016年杭州电子科技大学 ...
    本站小编 Free半岛在线注册 2019-10-03
  • 杭州电子科技大学会计学院821中级财务会计历年半岛在线注册真题汇编
    目录封面内容简介目录2011年杭州电子科技大学821中级财务会计半岛在线注册真题2012年杭州电子科技大学821中级财务会计半岛在线注册真题2013年杭州电子科技大学821中级财务会计半岛在线注册真题2014年杭州电子科技大学821中级财务会计半岛在线注册真题2015年杭州电子科技大学821中级财务会计半岛在线注册真题2016年杭州电子科 ...
    本站小编 Free半岛在线注册 2019-10-03
  • 杭州电子科技大学管理学院832运筹学历年半岛在线注册真题汇编
    目录封面内容简介目录2011年杭州电子科技大学832运筹学半岛在线注册真题2012年杭州电子科技大学832运筹学半岛在线注册真题2013年杭州电子科技大学832运筹学半岛在线注册真题2014年杭州电子科技大学832运筹学半岛在线注册真题2015年杭州电子科技大学832运筹学半岛在线注册真题2016年杭州电子科技大学832运筹学半岛在线注册真题20 ...
    本站小编 Free半岛在线注册 2019-10-03
  • 杭州电子科技大学经济学院432统计学[专业硕士]历年半岛在线注册真题汇编
    目录封面内容简介目录2015年杭州电子科技大学432统计学[专业硕士]半岛在线注册真题2016年杭州电子科技大学432统计学[专业硕士]半岛在线注册真题2017年杭州电子科技大学432统计学[专业硕士]半岛在线注册真题2018年杭州电子科技大学432统计学[专业硕士]半岛在线注册真题2019年杭州电子科技大学432统计学[专业硕士 ...
    本站小编 Free半岛在线注册 2019-10-03
  • 杭州电子科技大学经济学院823统计学综合历年半岛在线注册真题汇编
    目录封面内容简介目录2011年杭州电子科技大学823统计学综合半岛在线注册真题2012年杭州电子科技大学823统计学综合半岛在线注册真题2013年杭州电子科技大学823统计学综合半岛在线注册真题2014年杭州电子科技大学823统计学综合半岛在线注册真题2015年杭州电子科技大学823统计学综合半岛在线注册真题2016年杭州电子科技大学82 ...
    本站小编 Free半岛在线注册 2019-10-03
  • 杭州电子科技大学外国语学院801英汉互译历年半岛在线注册真题及详解
    目录封面内容简介目录2012年杭州电子科技大学外国语学院801英汉互译半岛在线注册真题及详解2013年杭州电子科技大学外国语学院801英汉互译半岛在线注册真题及详解2014年杭州电子科技大学外国语学院801英汉互译半岛在线注册真题及详解2015年杭州电子科技大学外国语学院801英汉互译半岛在线注册真题及详解2016年杭州电子科技大 ...
    本站小编 Free半岛在线注册 2019-10-03
  • 2019年杭州电子科技大学各学院硕士研究生招生计划
    各学院2019年硕士研究生招生计划 学院 专业代码和名称 拟招生计划 机械工程学院 080100机械工程 27 ...
    本站小编 半岛在线注册 2019-05-29
  • 2019年杭州电子科技大学各学院硕士研究生招生计划
    各学院2019年硕士研究生招生计划 学院 专业代码和名称 拟招生计划 机械工程学院 080100机械工程 27 ...
    本站小编 半岛在线注册 2019-05-29
  • 2019年杭州电子科技大学半岛在线注册复试分数线
    杭州电子科技大学2019年硕士研究生复试线和调剂要求各位考生:根据国家复试线和招生工作要求,现将我校2019年复试分数线、复试安排和调剂要求等信息公布如下:一、我校复试分数线基本要求根据国家初试成绩(A类考生)基本要求,结合生源和招生计划等情况。各学院确定了各专业考生进入复试的初试成绩要求,详情请查 ...
    本站小编 半岛在线注册 2019-05-29
  • 2019年杭州电子科技大学硕士研究生待录取名单
    考生:你好!经学院复试,现将待录取名单公示如下,待录取考生还须经过公示、人事档案调查、报教育部录取检查等审核环节,通过后才可正式录取。一志愿待录取考生不逐个发送(短信或电话)待录取通知,也不需要上研招网确认。调剂生请在接收到待录取通知后按规定的时间上研招网接受待录取,逾期视作放弃,未尽事宜请联系学院 ...
    本站小编 半岛在线注册 2019-05-28
  • 2016-2018年杭州电子科技大学半岛在线注册报录比
    从杭州电子科技大学研究生院获悉,2016-2018年硕士研究生报考上线录取情况已公布,如下:杭州电子科技大学2016年半岛在线注册报录比2017年杭州电子科技大学半岛在线注册报录比2018年杭州电子科技大学半岛在线注册报录比免责声明:本站所提供的文章均来源于网友提供或网络搜集,由本站编辑整理,仅供个人研究、交流学习使用,不 ...
    本站小编 半岛在线注册 2019-05-28
  • 2017年杭州电子科技大学半岛在线注册报录比
    从杭州电子科技大学研究生院获悉,2017年杭州电子科技大学半岛在线注册报录比已公布,如下:免责声明:本站所提供的文章均来源于网友提供或网络搜集,由本站编辑整理,仅供个人研究、交流学习使用,如涉及版权问题,请联系本站管理员予以更改或删除。 ...
    本站小编 半岛在线注册 2019-05-28
  • 2018年杭州电子科技大学半岛在线注册报录比
    从杭州电子科技大学研究生院获悉,2018年硕士研究生报考上线录取情况已公布,如下:免责声明:本站所提供的文章均来源于网友提供或网络搜集,由本站编辑整理,仅供个人研究、交流学习使用,如涉及版权问题,请联系本站管理员予以更改或删除。 ...
    本站小编 半岛在线注册 2019-05-28
  • 杭州电子科技大学2018年硕士研究生待录取名单
    2018年硕士研究生待录取名单(陆续更新中)考生:你好!经学院复试,现将待录取名单公示如下,待录取考生还须经过公示、人事档案调查、报教育部录取检查等审核环节,通过后才可正式录取。一志愿待录取考生不逐个发送(短信或电话)待录取通知,也不需要上研招网确认。调剂生请在接收到待录取通知后按规定的时间上研招网 ...
    本站小编 半岛在线注册 2019-05-28
  • 2019年杭州电子科技大学硕士研究生调剂公告
    各位考生:1.关于初试成绩排名,初试成绩查询不提供考生成绩排名情况。2.关于复试分数线,依照往年情况,国家复试分数线一般在3月中下旬公布,学校各专业复试分数线根据教育部下达的全国硕士研究生招生考试考生初试成绩基本要求中的A类考生线来确定。3.关于调剂事宜,需要调剂的考生请在国家复试线公布后,关注我校 ...
    本站小编 FreeKaoyan 2019-03-20