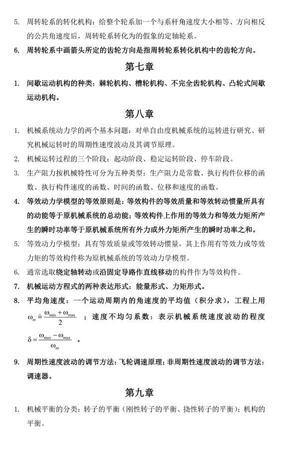
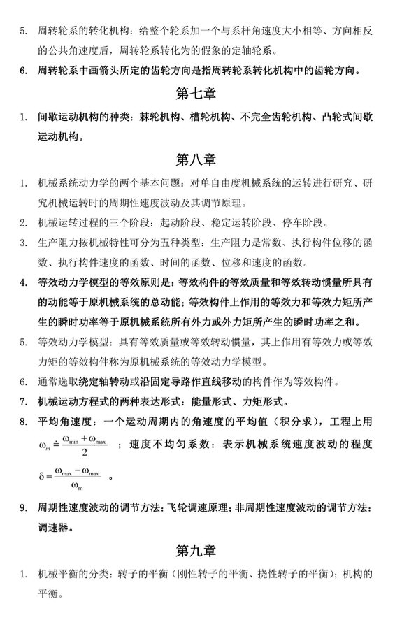
哈尔滨工业大学(威海)机械原理知识点整理(9)

本站小编 半岛在线注册/2019-01-12


相关话题/哈尔滨工业大学

  • 领限时大额优惠券,享本站正版半岛在线注册考试资料!
    大额优惠券
    优惠券领取后72小时内有效,10万种最新半岛在线注册考试考证类电子打印资料任你选。涵盖全国500余所院校半岛在线注册专业课、200多种职业资格考试、1100多种经典教材,产品类型包含电子书、题库、全套资料以及视频,无论您是半岛在线注册复习、考证刷题,还是考前冲刺等,不同类型的产品可满足您学习上的不同需求。 ...
    本站小编 Free壹佰分学习网 2022-09-19
  • 哈尔滨工业大学2009结构力学872半岛在线注册真题
    本站小编 半岛在线注册 2019-01-12
  • 哈尔滨工业大学深圳通信学硕备考经验分享
    哈尔滨工业大学是东三省首屈一指的工科高校,也是不少半岛在线注册人心目中的目标。今天这篇文章的作者成功考取哈尔滨工业大学深圳通信学硕,让我们看看前辈的经验有什么值得借鉴的地方吧~ 本人有幸被哈工大深圳通信学硕录取,特此分享一些经验。 一、哈工大通信在全国还是可以的,专业领域能排个10多名,而且是985和C9院校, ...
    本站小编 半岛在线注册加油站 2018-12-12
  • 2019年哈尔滨工业大学半岛在线注册考试大纲
    据哈尔滨工业大学研招办消息,2019年哈尔滨工业大学半岛在线注册考试大纲已发布,详情如下:2019年哈尔滨工业大学半岛在线注册初试自命题考试大纲2019年哈尔滨工业大学半岛在线注册复试考试大纲 ...
    本站小编 半岛在线注册 2018-11-04
  • 2019年哈尔滨工业大学半岛在线注册初试自命题考试大纲
    据哈尔滨工业大学研招办消息,2019年哈尔滨工业大学半岛在线注册自命题考试大纲已发布,详情如下: 航天学院(4系、18系:力学\宇航、21系) 机电学院 材料学院 ...
    本站小编 半岛在线注册 2018-11-04
  • 2019年哈尔滨工业大学半岛在线注册复试考试大纲
    据哈尔滨工业大学研招办消息,2019年哈尔滨工业大学半岛在线注册复试大纲已发布,详情如下: 航天学院 机电工程学院 材料科学与工程学院 能源科学与工程学院 ...
    本站小编 半岛在线注册 2018-11-04
  • 2019年哈尔滨工业大学MBA提前面试名单及面试通知
    一、面试名单面试分组名单见附件。二、面试时间和地点1.第一批次提前面试时间第一、二组:2018年7月29日9:00第三、四组:2018年7月29日14:002.第一批次提前面试地点:深圳市南山区西丽大学城哈工大校区A栋请各组考生按时间准时到A栋414室签到,提交材料,等候面试。届时统一讲解面试程序。 ...
    本站小编 半岛在线注册 2018-11-04
  • 哈尔滨工业大学2019年研究生招生系列宣讲会公告
    哈尔滨工业大学2019年研究生招生系列宣讲会公告为了让更多考生了解我校研究生教育特色、培养条件及招生政策,吸引更多优秀考生报考我校。我校研究生院招生办组织相关院(系)举办研究生招生系列宣讲会,具体如下:哈尔滨站时间:2018年6月9日8:30-11:00地点:哈尔滨工业大学一校区步行街地址:哈尔滨市 ...
    本站小编 半岛在线注册 2018-11-04
  • 2019年哈尔滨工业大学研究生招生咨询会公告(哈尔滨站)
    为了让更多考生了解我校研究生教育特色、培养条件以及招生政策,吸引更多优秀考生报考我校。哈尔滨工业大学研究生院招生办组织相关院(系)继续开展2019年硕士(含推免生)、博士研究生招生咨询会活动。哈尔滨站的具体时间、地点公告如下:咨询会时间:2018年6月9日上午8:30-1 ...
    本站小编 半岛在线注册 2018-11-04
  • 2018年哈尔滨工业大学硕士生组织关系转入、户口迁移、档案转寄、录取通知书邮寄地址填报的说明
    各位同学:欢迎你即将成为哈尔滨工业大学的一员!为了使你来我校前详细了解组织关系、档案及户口迁移等事宜,现做如下说明:1、党、团组织关系:自带党、团组织关系介绍信,入学报到后,组织关系介绍信交到各院系的学生工作办公室。党组织关系具体填写说明如下:介绍信抬头:中共黑龙江省委高校工委组织部具体转入单位:哈 ...
    本站小编 半岛在线注册 2018-11-04
  • 2018年哈尔滨工业大学生命科学与技术学院暑期夏令营活动通知
    哈尔滨工业大学(以下简称哈工大)是隶属于工业和信息化部的国家重点大学,创建于1920年,1996年首批进入国家211工程重点建设的院校,1999年被确定为国家985工程首批重点建设的9所大学之一,2017年入选国家首 ...
    本站小编 半岛在线注册 2018-11-04
  • 2019年哈尔滨工业大学智能制造硕士生项目招生简章
    智能制造硕士生项目招生简章一、项目背景我国正处于从制造大国向制造强国迈进的历史时期,工业生产各领域都存在着巨量的对制造技术与装备更新升级换代的需求。智能化制造技术以智能化制造装备代替传统的固定式制造装备,以智能化生产过程管理代替传统生产过程管理,以智能工艺决策过程代替传统的工艺选择,大幅提高了制造精 ...
    本站小编 半岛在线注册 2018-11-04
  • 2019年哈尔滨工业大学大数据科学与工程硕士研究生招生简章
    一、项目背景数据是国家基础性战略资源。社交网络、云计算、物联网、电子商务与移动互联网的快速发展,把人类社会带入一个全新的大数据时代。据IDC统计,全球数据总量以每两年翻一番的速度爆发式增长,与此同时催生出大量与大数据处理相关的职位,通过对数据的挖掘分析来影响政府和企事业单 ...
    本站小编 半岛在线注册 2018-11-04
  • 2019年哈尔滨工业大学人工智能硕士研究生招生简章
    一、项目背景人工智能是最强有力的创新加速器,人类社会已经站在智能化变革的前夜,未来人工智能的迅速发展必将深刻改变人类社会生活、改变世界。2017年国务院印发《新一代人工智能发展规划》,计划到2030年使中国人工智能理论、技术与应用总体达到世界领先水平,成为世界主要人工智能创新中心。随着人工智能上升到 ...
    本站小编 半岛在线注册 2018-11-04
  • 2019年哈尔滨工业大学半岛在线注册招生简章
    一、全日制和非全日制研究生根据教育部的文件要求及相关安排,自2017年通过全国硕士研究生入学统一考试录取的研究生从学习方式上按全日制和非全日制形式区分。全日制研究生是指符合国家研究生招生规定,通过研究生入学考试或者国家承认的其他入学方式,被具有实施研究生教育资格的高等学校或其他高等教育机构录取,在基 ...
    本站小编 半岛在线注册 2018-11-04
  • 2019年哈尔滨工业大学交通科学与工程学院半岛在线注册专业目录
    全日制招生学科目录 学科代码、名称 考 试 科 目 082 ...
    本站小编 半岛在线注册 2018-11-04