中国地质大学晶体化学半岛在线注册真题库精华版(3)

本站小编 半岛在线注册/2019-01-12


相关话题/中国地质大学

  • 领限时大额优惠券,享本站正版半岛在线注册考试资料!
    大额优惠券
    优惠券领取后72小时内有效,10万种最新半岛在线注册考试考证类电子打印资料任你选。涵盖全国500余所院校半岛在线注册专业课、200多种职业资格考试、1100多种经典教材,产品类型包含电子书、题库、全套资料以及视频,无论您是半岛在线注册复习、考证刷题,还是考前冲刺等,不同类型的产品可满足您学习上的不同需求。 ...
    本站小编 Free壹佰分学习网 2022-09-19
  • 中国地质大学(武汉)土地资源管理专业备考经验分享
    半岛在线注册或许是一段艰难跋涉,但更多的是坚定而执着,心无旁骛的一次拔节成长。或许真如朱伟老师所说,少一些功利主义的追求,多一些不为什么的坚持,半岛在线注册成功固然是好事,但是即使半岛在线注册失败,回首这一路,亦无悔无愧。中国地质大学(武汉)土地资源管理专业学姐用经验告诉你只要努力,谁都可以。 17年半岛在线注册,考武汉中国地质大 ...
    本站小编 半岛在线注册加油站 2019-01-06
  • 中国地质大学(武汉)英语语言文学半岛在线注册经验
    半岛在线注册,总有人会赢,这个人为什么不能是你呢?坚持下去,踏踏实实看书,天道不一定酬勤,但一定不酬懒。中国地质大学(武汉)英语语言文学专业学姐用经验告诉你不论怎么样,学习不要停下,成功就在脚下。 一直想写个经验帖来着,这里关于英语语言文学的帖子真的是太少了,去年的这个时候我也很绝望很无助,希望我的经历能 ...
    本站小编 半岛在线注册加油站 2019-01-06
  • 中国地质大学地理学专业半岛在线注册经验分享
    从不知名二本院校物流管理专业,跨考211院校地理学,初试成绩第二,面试成绩第一,半岛在线注册应如何正确备考,让中国地质大学学姐告诉你。 很多同学学弟学妹,让我写一篇心得,其实也算不上心得吧和各位小伙伴交流一下吧,半岛在线注册不是很easy。 第一,我想说一下我的情况。我本科是一个很一般的二本学校,湖南怀化学院,专业为物 ...
    本站小编 半岛在线注册加油站 2019-01-06
  • 2019年中国地质大学(武汉)432统计学[专业硕士]半岛在线注册全套资料
    目录说明:本全套资料免费下载,共包括6种电子书。使用全套资料密码激活后,全套资料里的所有电子书、所有题库均可使用。1.参考教材笔记和课后习题详解[电子书]贾俊平《统计学》(第6版)笔记和课后习题(含半岛在线注册真题)详解[免费下载]说明:本校432统计学[专业硕士]指定参考书目为:①贾俊平、何晓群、金勇进《 ...
    本站小编 半岛在线注册 2018-11-30
  • 2018级中国地质大学(北京)研究生组织关系、档案及户口迁移等事宜的有关说明
    各位新同学:欢迎您成为中国地质大学(北京)的一员!为了使您做好来校的准备工作并了解入学报到手续,关于组织关系、档案及户口迁移等事宜做下列说明,请大家按照以下说明办理相关手续:一、党员(含预备党员),报到时需转接党组织关系。分以下两种情况:①从北京市属单位或在京高校转出,直接在微信公众号:党员E先锋系 ...
    本站小编 半岛在线注册 2018-11-04
  • 2019年中国地质大学(北京)硕士研究生招生简章
    中国地质大学(北京)2019年硕士学位研究生招生简章学校名称: 中国地质大学(北京) 学校代码:11415地 址: 北京市海淀区学院路29号 邮政编码:100083电 话: 010-82322323 联 系 人:研招办一、招生计划2019年我校计划招收全日制硕士研究生约2000名(单独考试、少数民族 ...
    本站小编 半岛在线注册 2018-11-04
  • 2019年中国地质大学(武汉)硕士研究生招生简章
    中国地质大学(武汉)2019年招收攻读硕士学位研究生章程各位考生:欢迎报考我校2019年硕士研究生,现将我校2019年招收攻读硕士学位研究生章程公布如下,供广大考生参考。2019年招收攻读硕士学位研究生章程.pdf ...
    本站小编 半岛在线注册 2018-11-04
  • 2019年中国地质大学(北京)硕士研究生招生专业目录
    从中国地质大学研究生院获悉,2019年中国地质大学(北京)硕士研究生招生专业目录已公布,如下:2019年硕士学位研究生招生目录见附件,此版本增加指导教师!附件 ...
    本站小编 半岛在线注册 2018-11-04
  • 2019年中国地质大学(武汉)硕士研究生招生专业目录
    中国地质大学(武汉)2019年硕士招生专业目录各位考生:欢迎报考我校2019年硕士研究生,现将我校2019年硕士招生专业目录公布如下,供广大考生参考。附件:中国地质大学(武汉)2019年硕士招生专业目录.pdf ...
    本站小编 半岛在线注册 2018-11-04
  • 中国地质大学(武汉)2019年硕士研究生网报公告
    热忱欢迎广大考生报考我校2019年硕士研究生,现将2019年网上报名有关安排说明如下: 一、报考点及生源范围 中国地质大学(武汉)报考点(报考点代码4203)的生源范围为: 1.武汉市、孝感市、咸宁市报考中国地质大学(武汉)的考生,且满足以下条件之一: (1)应届本科毕业生(高校所在地限武汉市、孝感 ...
    本站小编 半岛在线注册 2018-11-03
  • 中国地质大学(北京) 招收2019年研究生学费标准
    根据国家相关政策规定,自2014年起,经被我校录取的研究生均须缴纳学费。同时,为提高研究生培养质量水平及待遇标准,我校将大幅度提升奖助经费投入,建立健全多元奖助,如国家奖学金、国家助学金、专业奖学金、研究生科技创新扶持奖励基金、国家助学贷款等。具体实施办法参见《中国地质大学(北京)研究生国家奖学金管 ...
    本站小编 半岛在线注册 2018-11-03
  • 2019年中国地质大学(武汉)硕士研究生学费奖助政策
    收费及奖助体系(一)奖助体系全日制硕士研究生100%享受学业奖学金和助学金(定向生除外):1.学业奖学金:硕士生一等学业奖学金8000元/人.年,二等学业奖学金4000元/人.年。所有推免硕士生第一年享受硕士生一等奖学金;统考硕士生一等、二等学业奖学金分别占80%、20%(非重点学科为70%、30% ...
    本站小编 半岛在线注册 2018-11-03
  • 2018年中国地质大学(武汉)研究生各培养单位联系方式
    据中国地质大学(武汉)研究生院消息,2018年中国地质大学(武汉)研究生各培养单位联系方式已发布,详情如下: 学校地址:武汉市洪山区鲁磨路388号 (邮编:430074) 电话区号:027 ...
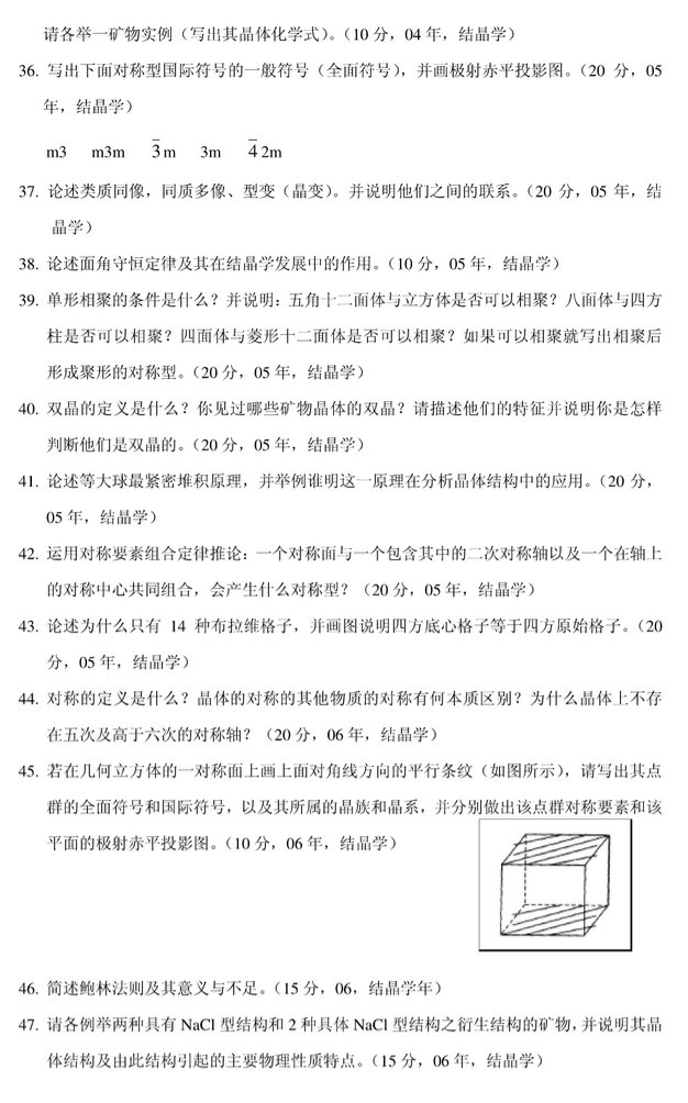
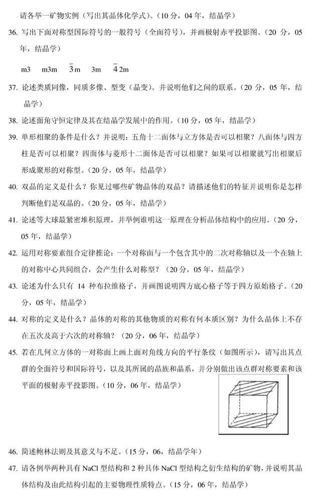
    本站小编 半岛在线注册 2018-11-03
  • 2019年中国地质大学(武汉)接收推免生章程
    为做好接收2019年推免生工作,加强科学选拔,规范工作程序,保证公平公正,根据教育部有关推免生工作管理办法,结合我校实际,制定本章程。一、接收专业、人数及学制1. 2019年我校在理、工、文、管、经、法、教、艺8个学科门类的51个学术学位专业和应用统计、资产评估、法律、体育、翻译、工程、会计、艺术8 ...
    本站小编 半岛在线注册 2018-11-03
  • 中国地质大学(北京)2019年推荐免试研究生体检注意事项及安排
    一、考生体检须知:1.考生体检前到所在学院院办公室领取《体检表》,填好有关栏目,贴好照片,并加盖所在学院印章,考生持盖章后的体检表在规定时间内准时到校医院参加体检。2.体检前一日清淡饮食、禁酒;体检当日必须空腹,禁食、水。3.如体检者已怀孕,须提前告知大夫,避免X光检查。4.受检者请认真核对检查单的 ...
    本站小编 半岛在线注册 2018-11-03