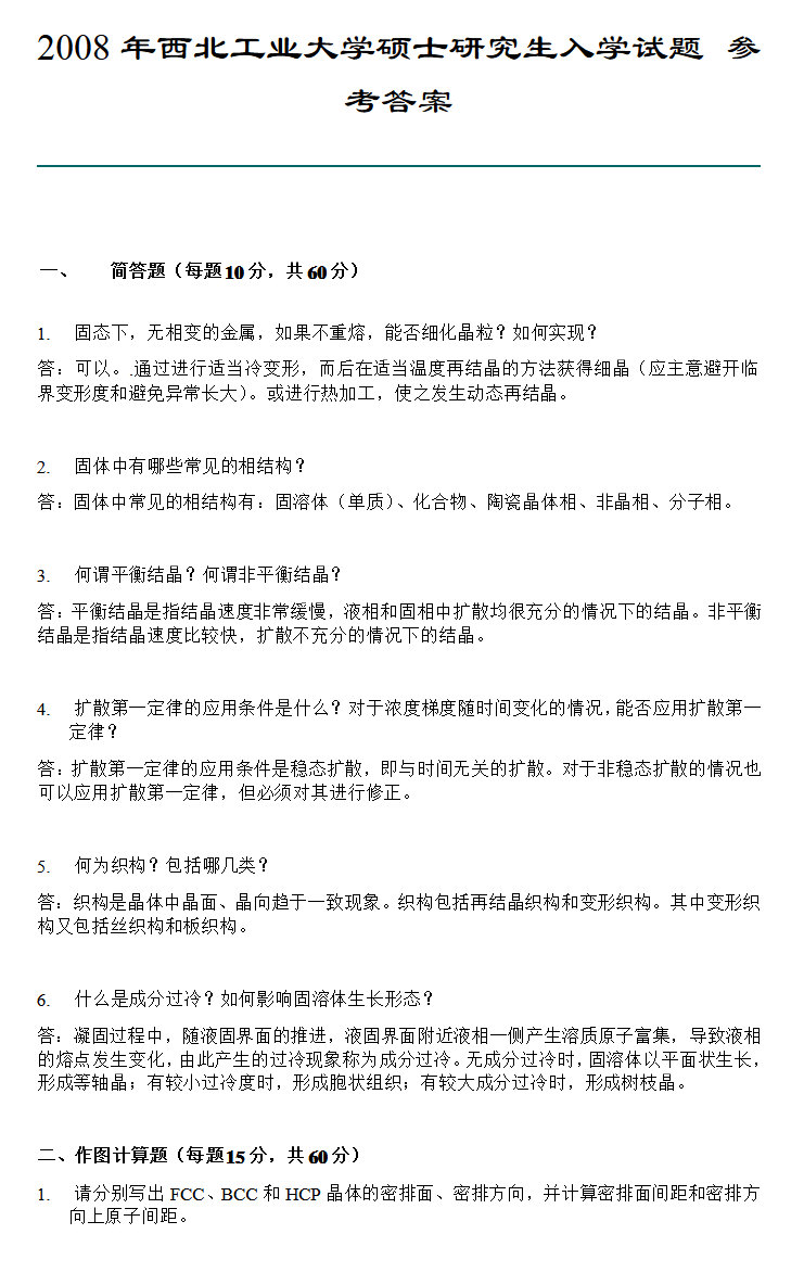
西北工业大学2008-2011材料科学基础半岛在线注册试题与答案

本站小编 半岛在线注册/2019-01-05


相关话题/西北工业大学

  • 领限时大额优惠券,享本站正版半岛在线注册考试资料!
    大额优惠券
    优惠券领取后72小时内有效,10万种最新半岛在线注册考试考证类电子打印资料任你选。涵盖全国500余所院校半岛在线注册专业课、200多种职业资格考试、1100多种经典教材,产品类型包含电子书、题库、全套资料以及视频,无论您是半岛在线注册复习、考证刷题,还是考前冲刺等,不同类型的产品可满足您学习上的不同需求。 ...
    本站小编 Free壹佰分学习网 2022-09-19
  • 2019年西北工业大学硕士研究生招生简章
    从西北工业大学研究生院获悉,西北工业大学2019年半岛在线注册招生简章还未公布,考生可参考2018年公布的版本,一般相近两年基本没有变化。具体如下:2018年西北工业大学硕士研究生招生简章一、培养目标我校招收硕士研究生,旨在培养热爱祖国,拥护中国共产党的领导,拥护社会主义制度,遵纪守法,品德良好,具有服务国 ...
    本站小编 半岛在线注册 2018-11-04
  • 2019年西北工业大学硕士研究生招生专业目录
    从西北工业大学研究生院获悉,西北工业大学2019年半岛在线注册招生专业目录还未公布,考生可参考2018年公布的版本,一般相近两年基本没有变化。具体如下:西北工业大学2018年攻读硕士学位研究生招生专业目录2018年攻读全日制硕士学位研究生招生专业目录.pdf西北工业大学2018年攻读非全日制硕士专业学位招生 ...
    本站小编 半岛在线注册 2018-11-04
  • 西北工业大学倡议发起新大学联盟——中澳工科大学联盟
    中国的一所大学联盟和澳大利亚的一所大学联盟,今天在西安携手相牵,并携各自旗下所有高校成立了一所横跨两国包括13所一流高校的新的大学联盟中澳工科大学联盟。该联盟经西北工业大学倡议发起,由中国卓越大学联盟(Excellence 9,E9)的9所高校,与澳大利亚科技大学联盟(A ...
    本站小编 半岛在线注册 2018-11-04
  • 西北工业大学携手国内顶尖网安企业 揭牌成立网络空间安全学院
    10月11日,西北工业大学网络空间安全学院正式揭牌成立。10月11日上午,第二届中国(西安)网络创新发展论坛曁西北工业大学网络空间安全学院成立大会在西安举行。该学院成立后,将采用校企共建、国际合作的新模式,开展网络空间安全领域的高端人才培养、科技创新与产业服务。携手国内顶尖网安企业 共建网络空间安全 ...
    本站小编 半岛在线注册 2018-11-04
  • 西北工业大学材料学院研究生导师:陈忠伟
    西北工业大学材料学院研究生导师陈忠伟介绍如下:基本信息 The basic information姓名: 陈忠伟学院: 材料学院学历: 博士研究生毕业学位: 工学博士职称: 教授学科: 材料科学与工程邮箱: chzw@nwpu.edu.cn电话: 029-88493450-8001工作经历 Work ...
    本站小编 半岛在线注册 2018-11-03
  • 西北工业大学理学院研究生导师:蔡力
    西北工业大学理学院研究生导师蔡力介绍如下:基本信息 The basic information姓名: 蔡力学院: 理学院学历: 博士研究生毕业学位: 博士职称: 副教授邮箱: caili@nwpu.edu.cn教育经历 Education Experience1998.09-2002.07,西北工业 ...
    本站小编 半岛在线注册 2018-11-03
  • 西北工业大学理学院研究生导师:蔡立军
    西北工业大学理学院研究生导师蔡立军介绍如下:基本信息 The basic information姓名: 蔡立军学院: 理学院学历: 博士研究生毕业学位: 工学博士职称: 副教授学科: 系统科学邮箱: cailij@nwpu.edu.cn工作经历 Work Experience蔡立军副教授,1985年 ...
    本站小编 半岛在线注册 2018-11-03
  • 西北工业大学材料学院研究生导师:成来飞
    西北工业大学材料学院研究生导师成来飞介绍如下:基本信息 The basic information姓名: 成来飞学院: 材料学院学历: 博士研究生毕业学位: 工学博士职称: 教授学科: 材料科学与工程邮箱: chenglf@nwpu.edu.cn工作经历 Work Experience成来飞教授,博 ...
    本站小编 半岛在线注册 2018-11-03
  • 西北工业大学材料学院研究生导师:陈静
    西北工业大学材料学院研究生导师陈静介绍如下:基本信息 The basic information姓名: 陈静学院: 材料学院学历: 博士研究生毕业学位: 工学博士职称: 教授学科: 材料科学与工程邮箱: phd2003cjj@nwpu.edu.cn工作经历 Work Experience陈静 教授, ...
    本站小编 半岛在线注册 2018-11-03
  • 西北工业大学理学院研究生导师:陈钊
    西北工业大学动力与能源学院研究生导师陈钊介绍如下:基本信息 The basic information姓名: 陈钊学院: 理学院学历: 博士研究生毕业学位: 工学博士职称: 副教授学科: 材料科学与工程邮箱: zhaoch17@nwpu.edu.cn; zhaoch17@hotmail.com电话: ...
    本站小编 半岛在线注册 2018-11-03
  • 西北工业大学机电学院研究生导师:常智勇
    西北工业大学机电学院研究生导师常智勇介绍如下:基本信息 The basic information姓名: 常智勇学院: 机电学院学历: 博士研究生毕业学位: 工学博士职称: 副教授职务: 学科: 航空宇航科学与技术邮箱: Changzy@nwpu.edu.cn电话: +86-029-88491921 ...
    本站小编 半岛在线注册 2018-11-03
  • 西北工业大学机动学院研究生导师:蔡志强
    西北工业大学机动学院研究生导师蔡志强介绍如下:基本信息 The basic information姓名: 蔡志强学院: 机电学院学历: 博士研究生毕业学位: 博士职称: 教授学科: 机械工程邮箱: caizhiqiang@nwpu.edu.cn电话: 13709247090工作经历 Work Exp ...
    本站小编 半岛在线注册 2018-11-03
  • 西北工业大学动力与能源学院研究生导师:陈玉春
    西北工业大学动力与能源学院研究生导师陈玉春介绍如下:基本信息 The basic information姓名: 陈玉春学院: 动力与能源学院学历: 博士研究生毕业学位: 工学博士职称: 教授学科: 航空宇航科学与技术邮箱: chych888@nwpu.edu.cn电话: 029-88492043工作 ...
    本站小编 半岛在线注册 2018-11-03
  • 西北工业大学材料学院研究生导师:陈福义
    西北工业大学材料学院研究生导师陈福义介绍如下:基本信息 The basic information姓名: 陈福义学院: 材料学院学历: 博士研究生毕业学位: 工学博士职称: 教授学科: 材料科学与工程邮箱: fuyichen@nwpu.edu.cn电话: 029-88492052工作经历 Work ...
    本站小编 半岛在线注册 2018-11-03
  • 西北工业大学动力与能源学院研究生导师:楚武利
    西北工业大学动力与能源学院研究生导师楚武利介绍如下:基本信息 The basic information姓名: 楚武利学院: 动力与能源学院学历: 博士研究生毕业学位: 博士职称: 教授学科: 航空宇航科学与技术邮箱: wlchu@nwpu.edu.cn电话: 029-88492449工作经历 Wo ...
    本站小编 半岛在线注册 2018-11-03