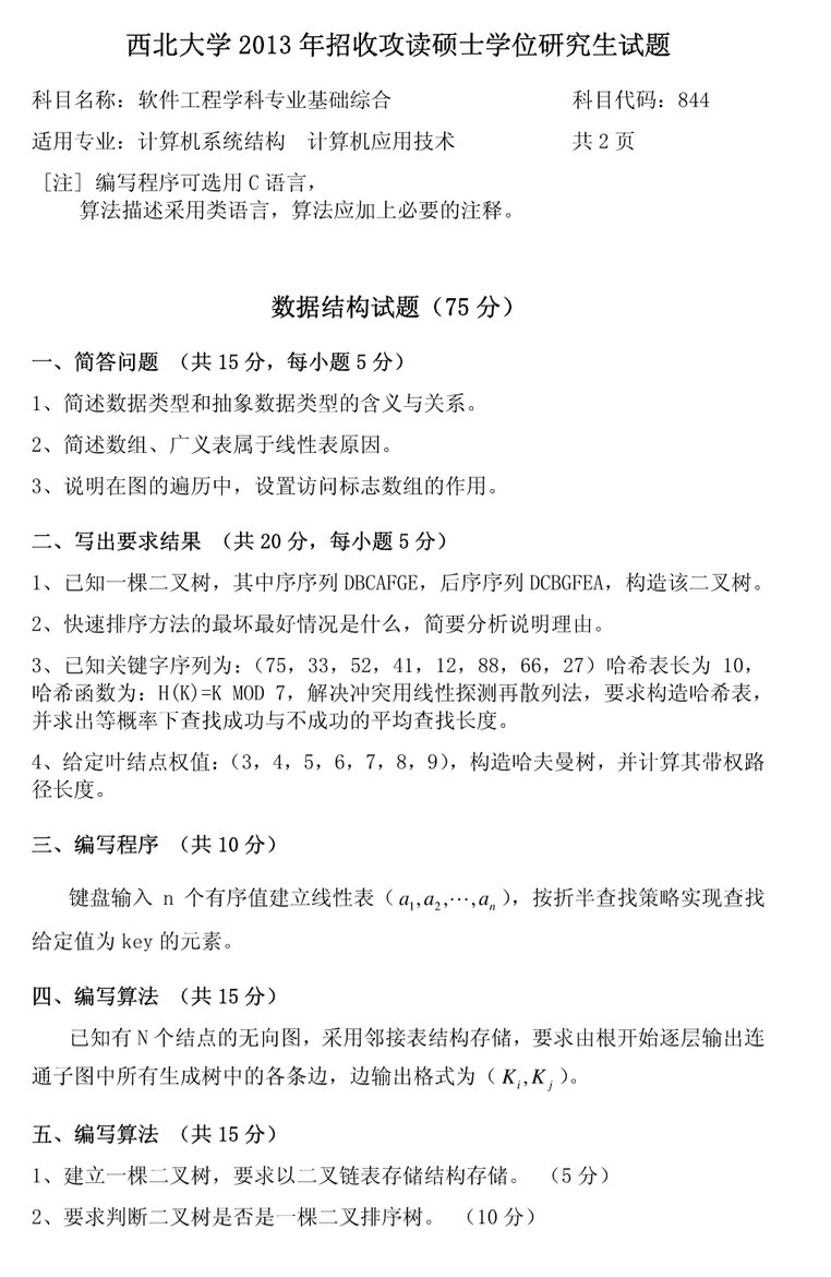
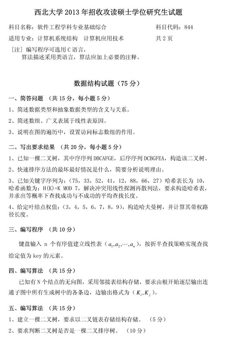
西北大学计算机专硕2015-2010历年半岛在线注册真题(数据结构,软件工程学科专业基础综合)(14)

本站小编 半岛在线注册/2019-01-05


相关话题/西北大学

  • 领限时大额优惠券,享本站正版半岛在线注册考试资料!
    大额优惠券
    优惠券领取后72小时内有效,10万种最新半岛在线注册考试考证类电子打印资料任你选。涵盖全国500余所院校半岛在线注册专业课、200多种职业资格考试、1100多种经典教材,产品类型包含电子书、题库、全套资料以及视频,无论您是半岛在线注册复习、考证刷题,还是考前冲刺等,不同类型的产品可满足您学习上的不同需求。 ...
    本站小编 Free壹佰分学习网 2022-09-19
  • 2019西北大学硕士研究生招生简章
    2019年西北大学半岛在线注册招生简章什么时候公布?根据历年招生简章发布时间推算,预计西北大学2019年硕士研究生招生简章八九月公布。届时,中国半岛在线注册网将在第一时间更新本页面,请收藏本页,及时关注!为方便同学们更好的备战2019半岛在线注册,大家可进入西北大学研究生院,对西北大学往年的报考条件、招生人数、报录比、参考 ...
    本站小编 半岛在线注册 2018-11-04
  • 2019年西北大学硕士研究生招生专业目录
    2019年西北大学半岛在线注册招生专业目录什么时候公布?根据历年招生简章发布时间推算,预计西北大学2019年硕士研究生招生专业目录八九月公布。届时,中国半岛在线注册网将在第一时间更新本页面,请收藏本页,及时关注!为方便同学们更好的备战2019半岛在线注册,大家可进入西北大学研究生院,对西北大学往年的报考条件、招生人数、报录 ...
    本站小编 半岛在线注册 2018-11-04
  • 西北大学经济管理学院工商管理系研究生导师:马晓强
    西北大学经济管理学院工商管理系研究生导师马晓强介绍如下:马晓强,副教授,男,陕西旬邑人,汉族。 教育背景2003年7月于中国人民大学获得经济学博士学位, 工作经历现为西北大学经济管理学院副教授、硕士研究生导师,同时担任西北大学中德企业管理研究所副所长、西北大学欧洲研究中心副主任,海航集团博士后科研工 ...
    本站小编 半岛在线注册 2018-11-03
  • 西北大学经济管理学院工商管理系研究生导师:王正斌
    西北大学经济管理学院工商管理系研究生导师王正斌介绍如下:王正斌,教授,西北大学教务处处长,男,1961年6月生。 教育背景1980.91984.7就读于西北大学经济管理学院政治经济学专业,1984.91987.7就读于西北大学经济管理学院政治经济学专业,获经济学硕士学位。 ...
    本站小编 半岛在线注册 2018-11-03
  • 西北大学经济管理学院会计学系研究生导师:王凤
    西北大学经济管理学院经济学系研究生导师王凤介绍如下:王凤,1972年生,汉族,教授,研究生导师。本科毕业于西安交通大学会计系,后于西北大学获得经济学硕士和博士学位。2006至2007年间在北京大学环境学院做访问学者,2008至2009年间于美国伊利诺伊大学香槟分校做高级研究学者。主要从事企业财务管理 ...
    本站小编 半岛在线注册 2018-11-03
  • 西北大学经济管理学院金融学系研究生导师:刘慧侠
    西北大学经济管理学院金融学系研究生导师刘慧侠介绍如下:刘慧侠,女,民盟盟员,教授、博士生导师。教育经历经济学博士:西北大学,2006年经济学硕士:西北大学,1996年文学学士:西北大学,1990年工作经历及学术交流1996年7月至今:任教于西北大学经济管理学院。2006年7月至2007年7月:受美国 ...
    本站小编 半岛在线注册 2018-11-03
  • 西北大学经济管理学院金融学系研究生导师:徐璋勇
    西北大学经济管理学院金融学系研究生导师徐璋勇介绍如下:男,1964年生,陕西西安人,经济学博士,西北大学经济管理学院教授、博士生导师;教育部人文社科重点研究基地――西北大学中国西部经济发展研究中心兼职研究员。教育背景2000.9―2005.6:西北大学经济管理学院读博士研究生,获经济学博士学位;19 ...
    本站小编 半岛在线注册 2018-11-03
  • 西北大学经济管理学院经济学系研究生导师:王珏
    西北大学经济管理学院经济学系研究生导师王珏介绍如下:王珏,女,生于1971年,教授教育经历2002年9月 2005年7月: 西北大学,攻读博士 1998年9月---2001年4月:西安理工大学,攻读硕士 其中:1998年8月到1999年2月,比利时安特卫普大学访问学者 1990年9月- ...
    本站小编 半岛在线注册 2018-11-03
  • 西北大学经济管理学院研究生导师:赵景峰
    西北大学经济管理学院研究生导师赵景峰介绍如下:赵景峰,男,1963年7月26日生于陕西省合阳县,汉族,中共党员,经济学教授,博士,博士后,广东省千百十工程培养对象,西北大学世界经济重点学科带头人。 教育经历 1971.1-1980.7  陕西省合阳县读小学、中学 1980 ...
    本站小编 半岛在线注册 2018-11-03
  • 西北大学经济管理学院经济学系研究生导师:石高宏
    西北大学经济管理学院经济学系研究生导师石高宏介绍如下:教育经历(1) 1980-1984,西北大学政治经济学专业,攻读并获经济学学士学位。 (2) 1988-1990,西安外国语学院英语专业,攻读并获英语语言文学学士学位。 (3) 2001-2004,西北大学政治经济学专业,攻读并获经济学博士学位。 ...
    本站小编 半岛在线注册 2018-11-03
  • 西北大学经济管理学院经济学系研究生导师:范王榜
    西北大学经济管理学院经济学系研究生导师范王榜介绍如下:范王榜,教师,男,西北大学经济管理学院副教授。 教育背景1988年、1991年、1996年分别获经济学学士、硕士、博士学位, 研究方向管理经济学与企业改革等。 所授课程研究生和本科生主讲《管理经济学》、《经济思想史》、《经济体制比较》等课程 ...
    本站小编 半岛在线注册 2018-11-03
  • 西北大学经济管理学院财政与税收系研究生导师:马小勇
    西北大学经济管理学院财政与税收系研究生导师马小勇介绍如下:马小勇,副教授,财政与税收系系主任,男,1974年7月生于陕西大荔教育背景1992年9月~1996年7月兰州大学经济学专业获学士学位2000年9月~2003年7月西北大学政治经济学专业获硕士学位(获西北大学研究生标兵” ...
    本站小编 半岛在线注册 2018-11-03
  • 西北大学经济管理学院旅游管理系研究生导师:郝心华
    西北大学经济管理学院旅游管理系研究生导师郝心华介绍如下:郝心华,副教授,女,西安人,1962年4月生,汉族,1985年7月毕业于西北大学,毕业留校至今。留校后一直在西北大学经济管理学院旅游系任教,现任副教授。 所授课程 税收理论与实务、旅游政策法规、经济法、旅行社经营管理、旅游市场营销等。 主要作品 ...
    本站小编 半岛在线注册 2018-11-03
  • 西北大学经管学院工商管理系研究生导师:张小民
    张小民,高级经济师,1966年9月生于陕西商洛。教育背景经济学博士工作经历曾任陕西省发展与改革委员会办公室秘书,西安高新区管委会办公室主任、经济发展局局长等职。现为陕西省政府决策咨询委员会委员,西北大学经济管理学院教师。研究方向公司发展战略、公司投融资、开发区发展规划、股票与期货等。 ...
    本站小编 半岛在线注册 2018-11-03
  • 西北大学经管学院信息管理与信息系统系研究生导师:陈实
    陈实,男,汉族,江苏人,生于1963年,副教授,经济管理学院旅游管理系系主任。教育经历西北大学经济学学士经济学硕士经济学博士1998至1999年在德国沃尔姆斯经济大学学习工作经历在100家以上著名企业进行咨询培训,多家企业任管理顾问,北京中国华夏基石教育培训公司高级顾问。所授课程《管理学》、《旅游管 ...
    本站小编 半岛在线注册 2018-11-03