东南大学风景园林半岛在线注册快题培训(4)

本站小编 半岛在线注册/2018-12-31


相关话题/风景园林

  • 领限时大额优惠券,享本站正版半岛在线注册考试资料!
    大额优惠券
    优惠券领取后72小时内有效,10万种最新半岛在线注册考试考证类电子打印资料任你选。涵盖全国500余所院校半岛在线注册专业课、200多种职业资格考试、1100多种经典教材,产品类型包含电子书、题库、全套资料以及视频,无论您是半岛在线注册复习、考证刷题,还是考前冲刺等,不同类型的产品可满足您学习上的不同需求。 ...
    本站小编 Free壹佰分学习网 2022-09-19
  • 2019年北京农学院344风景园林基础(风景园林知识综合)半岛在线注册初试大纲
    2019年初试科目(344)《风景园林基础(风景园林知识综合)》一、考试性质《风景园林基础(风景园林知识综合)》考试是我校风景园林学科(包括风景园林学及风景园林专业,含全日制和非全日制培养)硕士研究生入学考试中的必考科目。目的是考查考生掌握风景园林理论的基础概念、基本方法,以及分析和探索理论问题的能 ...
    本站小编 半岛在线注册 2018-11-04
  • 2019年重庆交通大学风景园林基础半岛在线注册考试大纲
    重庆交通大学2019年全国硕士研究生招生考试《风景园林基础》考试大纲一、 考试总体要求:要求考生熟悉中外园林史、城市绿地系统规划、园林植物与应用的基本概念、基础理论和基本方法,能将基础知识与实际应用紧密集合,具备分析、判断和解决有关实际问题的能力。本科目考试由中外园林史、城市绿地系统规划、园林植物与 ...
    本站小编 半岛在线注册 2018-11-04
  • 2019年重庆交通大学风景园林规划与设计半岛在线注册考试大纲
    重庆交通大学2019年度硕士研究生招生考试《风景园林规划与设计》考试大纲一、 考试的总体要求1、掌握风景园林规划与设计的一般原则和设计要点。2、掌握风景园林规划与设计的一般方法和步骤。3、掌握风景园林规划与设计风格特征的确立。4、掌握风景园林规划与设计的表现手法。二、考试形式1、考试形式为笔试,考试 ...
    本站小编 半岛在线注册 2018-11-04
  • 华中农业大学2019年502风景园林建筑设计半岛在线注册大纲
    全国硕士研究生入学考试园林建筑设计考试大纲一、考试目的:对考生在园林建筑设计的基本概念和综合能力方面进行考核。设计要求考生能系统地掌握园林建筑设计的基本原理和基本方法,具备较强的方案构思能力、正确分析和解决问题的能力、应变能力,以及快速、规范表达方案的能力;考生应能较熟练 ...
    本站小编 半岛在线注册 2018-11-04
  • 华中农业大学2019年344风景园林基础半岛在线注册大纲
    风景园林硕士(MLA)专业学位研究生入学统一考试《风景园林基础》考试大纲一、考试要求测试考生是否具备攻读风景园林硕士专业学位应具备的知识、能力和素养要求。二、考试形式和试卷结构1.试卷满分及考试时间本试卷满分为150分,考试时间为180分钟。2.答题方式闭卷、笔试。3.试卷内容结构《风景园林基础》的 ...
    本站小编 半岛在线注册 2018-11-04
  • 中国林业科学研究院2019年344风景园林基础半岛在线注册大纲
    《风景园林基础》考试大纲一、考试大纲的性质风景园林基础是风景园林硕士专业的基础课,为帮助考生明确考试复习范围和有关要求,特制定本考试大纲。二、考试内容1、中国造园艺术:包括中国古代造园艺术的民族特质、中国古代历代造园的概况及艺术特点、中国古典园林的空间意匠。2、国外造园艺术:掌握外国造园艺术的主要流 ...
    本站小编 半岛在线注册 2018-11-04
  • 2019年华南农业大学344风景园林基础考试大纲及参考书目
    从华南农业大学研究生院获悉,2019年华南农业大学344风景园林基础考试大纲及参考书目公布,内容如下:命题方式:招生单位自命题 科目类别:初试满分:150风景园林专业研究生考试参考书目 1) 庄雪影主编. 园林树木学(华南本,第2版). 2006.华南理工大学出版社 2) 刘燕主编. 园林花卉学. ...
    本站小编 半岛在线注册 2018-11-04
  • 教育部公布全国第四轮学科评估结果:0834 风景园林学
    0834风景园林学本一级学科中,全国具有博士授权的高校共20所,本次参评20所;部分具有硕士授权的高校也参加了评估;参评高校共计56所。(注:评估结果相同的高校排序不分先后,按学校代码排列) 评估结 ...
    本站小编 半岛在线注册 2018-11-03
  • 2019半岛在线注册专硕解析:风景园林硕士
    一、培养目标风景园林硕士专业学位是与任职资格相联系的专业性学位,主要为风景园林事业相关领域培养应用性、复合型、高层次的专门人才。具体要求为:(一)掌握中国特色社会主义基本理论,拥护党的方针政策,爱国敬业,遵纪守法,积极为我国社会主义现代化建设服务。(二)掌握风景园林相关领域坚实的基础理论和系统的专业 ...
    本站小编 半岛在线注册 2018-11-03
  • 2017-2018年研究生教育分学科排行榜——风景园林学
    2017年9月,由中国科学评价研究中心(RCCSE)、中国科教评价网(www.nseac.com)和武汉大学中国教育质量评价中心联合发布的2017版中国研究生教育分学科排名中,发布了98个一级学科排行榜,下面分别公布2017-2018年中国大学研究生教育分学科排行榜的前20%(4星级以上)名单。 ...
    本站小编 半岛在线注册 2018-11-03
  • 风景园林半岛在线注册快题笔记
    链接:https://pan.baidu.com/s/1fvl7HXNZL8VunBYMpNPs7g 提取码:7tx6 ...
    本站小编 半岛在线注册 2018-10-27
  • 意向天津大学风景园林半岛在线注册?
    请问有没有推荐的手绘培训班呢?并且希望能有学长学姐给一点半岛在线注册方面的经验 ...
    本站小编 知乎网 2018-10-27
  • 风景园林手绘表现 陈悦之
    风景园林手绘表现 陈悦之链接:https://pan.baidu.com/s/1XXasCLtv3NmS8H4BGQxvkw 提取码:4hs6 ...
    本站小编 半岛在线注册 2018-10-27
  • 风景园林设计要素 诺曼 中国林业出版社
    《风景园林设计要素》这本书为我们从事这项工作的专业人员、业余爱好者,特别是初学者,但也不限于初学的人,提供了宝贵的参考资料。也促进了中美两国在风景园林的学术领域内的交流。 内容提要 《风景园林设计要素》一书用通俗易懂的语言和简练、明确的图面,全面、系统地阐述了园林规划设计的要理。译者忠于原著的构思和 ...
    本站小编 半岛在线注册 2018-10-27
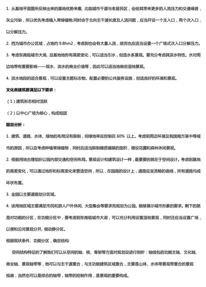
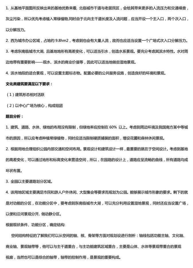
  • 各大高校风景园林高分快题
    东南大学2013年园林快题初试140分(第一名)总分371分.jpg 东南大学2013年园林快题初试140分(第一名)总分371分2.jpg 东南大学2014年风景园林快题120分总分366分.jpg 东南大学2014年风景园林快题120分总分366分2.jpg 东南大学2014年风景园林快题125分第三名总分351.jpg 东南大学2014年风景园林快题125分第三名总分351 ...
    本站小编 半岛在线注册 2018-10-27