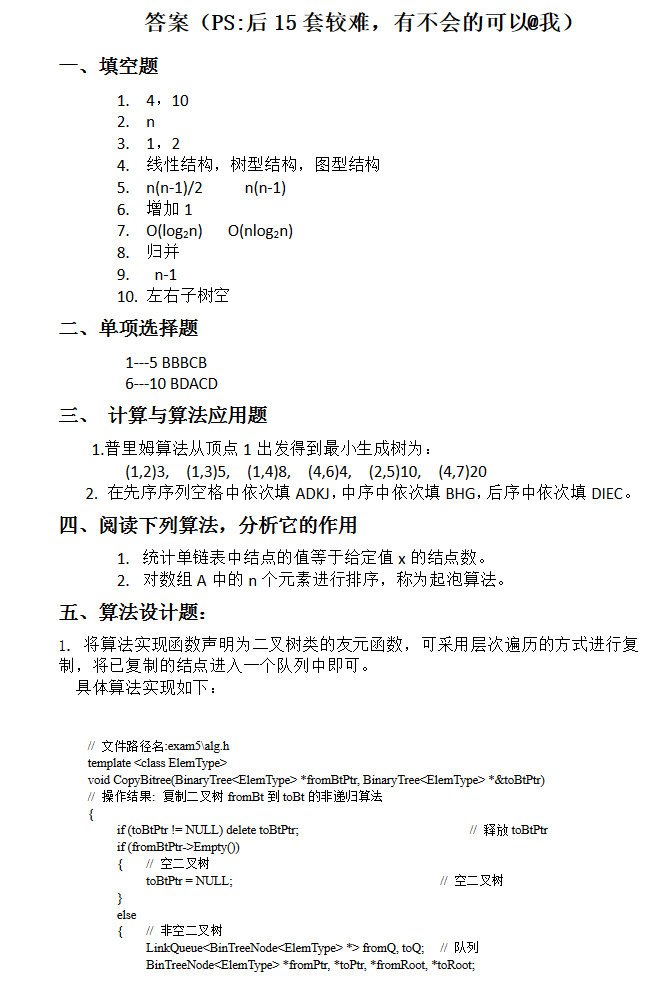
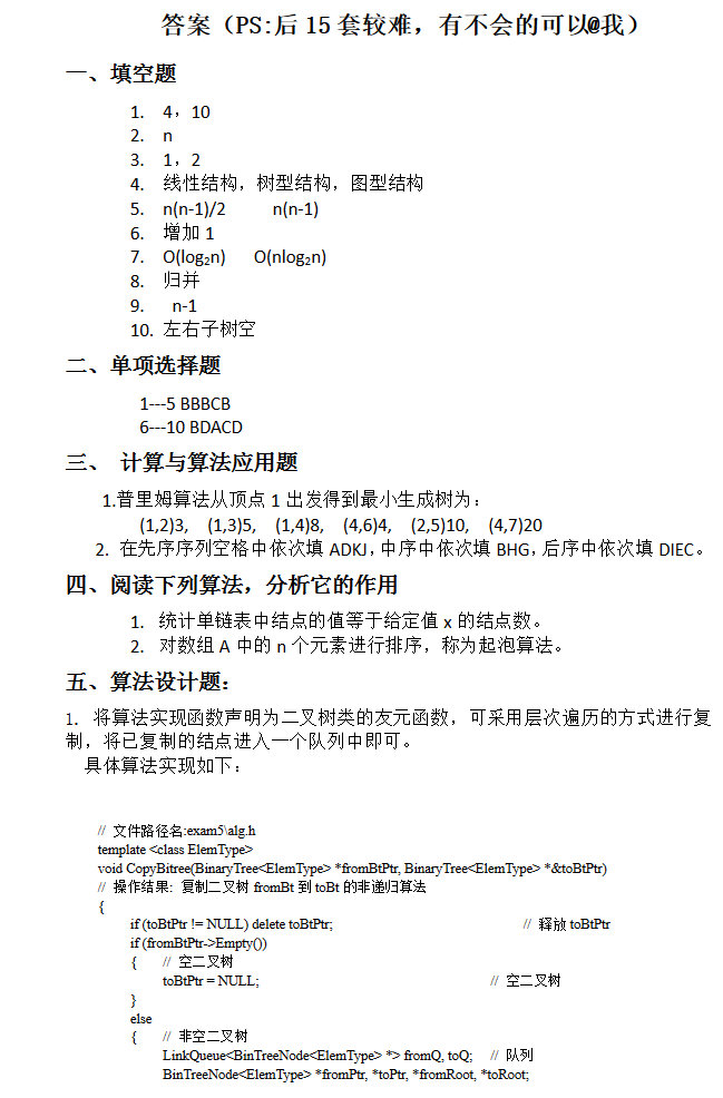
计算机半岛在线注册数据结构试卷十一(练习题含答案)(5)
本站小编 福瑞半岛在线注册网/2016-12-15
相关话题/数据结构
计算机半岛在线注册数据结构试卷九(练习题含答案)
计算机半岛在线注册资料 本站小编 福瑞半岛在线注册网 2016-12-15计算机半岛在线注册数据结构试卷十(练习题含答案)
计算机半岛在线注册资料 本站小编 福瑞半岛在线注册网 2016-12-15计算机半岛在线注册数据结构试卷十二(练习题含答案)
计算机半岛在线注册资料 本站小编 福瑞半岛在线注册网 2016-12-15计算机半岛在线注册数据结构试卷十三(练习题含答案)
计算机半岛在线注册资料 本站小编 福瑞半岛在线注册网 2016-12-152013年暨南大学830数据结构半岛在线注册真题
专业课半岛在线注册资料 本站小编 福瑞半岛在线注册网 2016-12-08华中科技大学研究生考试软件工程答案数据结构“名词解释”部分《数据结构与算法分析》
1. 数据结构是一门研究非数值计算的程序设计问题中计算机的操作对象以及它们之间 的关系和操作等的科学。 2. 数据(data)是对客观事物的符号表示,在计算机科学中是指所有以输入到计算机中并 被计算机程序处理的符号的总称。 3. 数据元素(data element)是数据的基本单位,在计算机程序中通常作为一个整体进 行 ...专业课半岛在线注册资料 本站小编 福瑞半岛在线注册网 2016-11-292009-2015计算机半岛在线注册数据结构统考历年真题
计算机半岛在线注册资料 本站小编 半岛在线注册 2016-09-03天津大学计算机半岛在线注册2006年数据结构和程序设计真题
专业课半岛在线注册资料 本站小编 半岛在线注册 2016-08-202014年广东海洋大学软件专业数据结构半岛在线注册真题
专业课半岛在线注册资料 本站小编 半岛在线注册 2016-08-20半岛在线注册计算机复习资料数据结构
【考查目标】 1 1. 理解数据结构的基本概念;掌握数据的逻辑结构、存储结构及其差异,以及各种基 本操作的实现。 2 2. 掌握基本的数据处理原理和方法的基础上,能够对算法进行设计与分析。 3 3. 能够选择合适的数据结构和方法进行问题求解。 一、线性表 大纲要求: (一) 线性表的定义和基本操作 ...专业课半岛在线注册资料 本站小编 半岛在线注册 2016-08-19

